: : 完整事故影片 : : https://youtu.be/yDEx4YYY8XI
: 依行車記錄器 肉眼測距 : 馬路白虛線 : 線段長4公尺 間距6公尺 每組10公尺 : 特斯拉後鏡頭顯示 : 從網狀線過後 : 共經過三組+一個間距(尚未看到虛線) : 也就是被撞到時 : 特屁股距離網狀線約35公尺 : 而計程車踩煞車時 : 車頭已經距離網狀線至少10公尺 : 根本不是如你說的 煞車點到撞擊點有40公尺 : 計程車過網狀線時 距離特斯拉不足20公尺 : 看起來是一組+一個間距(尚未看到虛線) : 這樣算距離15公尺好了 : 然而 : 時速40公里煞停距離需要17.6公尺 : https://i.imgur.com/cAVsZH1.jpeg : 報告顯示 有煞車訊號時 時速44公里
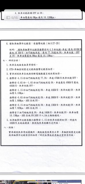
: 原廠說煞車距離不足和踩煞車力道不足 : 看起來是事實啊 還敢說人跳針喔 : 好了啦超大杯== : ----- : Sent from JPTT on my iPhone 謝謝大大幫忙分析, 重點:時速40公里煞停需要17.6公尺 依據您的分析及原廠報告,對照事故影片 我爸看著前車的屁股,時速44公里下,在15公尺前踩煞車,撞擊前0.15秒煞車踩到7.92 MPA,撞擊當下踩到10.13MPA,還硬生生撞上去,並且完全沒有車頭下潛的狀況。 這樣真的是合理的嗎? -- Sent from nPTT on my iPhone 13 Pro Max -- ※ 發信站: 批踢踢實業坊(www.ptt.org.tw), 來自: 223.136.84.116 (臺灣) ※ 文章網址: https://www.ptt.org.tw/car/M.1729996728.A.FC1
skthree: 你高興就好,反正對大部份人來說,你不過就是取暖失敗 10/27 10:42
skthree: 然而如果你只想聽自己想聽的,看起來這裡是不會有的 10/27 10:42
k7881683: 合理啦 去跟原廠說跟我們說幹嘛 10/27 10:42
YCL13: 基本上,上法院法官只會相信專家證人的說法,你的說法、網 10/27 10:48
YCL13: 友們的說法效力有限,與其在這邊花時間希望網友們支持你的 10/27 10:48
YCL13: 想法,還不如去找那幾個車禍鑑定單位會請的專家(教授)請教 10/27 10:48
kevin0125: 合理呀 合理狀況就是你爸沒有專心開車深踩煞車 10/27 10:50
howard1119: 謝謝YC大大,已經通報交通部了,等收到回覆我再更新 10/27 10:58
howard1119: https://i.imgur.com/LsrdkDZ.jpeg 10/27 10:58
gigiabc: 依我看情況就是駕駛車流判斷錯誤 10/27 11:03
gigiabc: 以為前面還有空間 沒想到特說停就停 10/27 11:03
gigiabc: 駕駛第一時間重踩還有機會煞停 10/27 11:03
sm981512: 前面特one pedal會亮煞車燈嗎 10/27 11:11
gigiabc: https://i.imgur.com/N6PdQym.jpeg 10/27 11:13
gigiabc: https://i.imgur.com/N1KgWdB.jpeg 10/27 11:14
gigiabc: https://i.imgur.com/brfGx5F.jpeg 10/27 11:14
gigiabc: 撞擊前0.65秒 時速38公里 10/27 11:14
gigiabc: 離前車大概五公尺 10/27 11:14
gigiabc: 撞擊前0.15秒幾乎已經到屁股了才重踩 10/27 11:14
gigiabc: 廣角鏡頭還有放大效果 實際距離更近 10/27 11:14
gigiabc: 好了啦== 10/27 11:14
kakarott32: 請問行車記錄器哪一牌?讓我先避開它,謝謝 10/27 11:17
r1239386: 我還是覺得司機跟乘客聊天而慢踩剎車的機率高 不然乘客 10/27 11:22
r1239386: 不會無緣無故要包五千給司機 只不過行車記錄器壞了 沒 10/27 11:22
r1239386: 有畫面 10/27 11:22
TCdogmeat: 百分百是令尊分心了 10/27 11:26
sammy98: 記得喔 創改數字使公務人員登載不實 使人因而被陷害 是犯 10/27 11:32
sammy98: 罪行為喔 10/27 11:32
ian41360: 怎麼還在講啊,toyota怎麼可能壞掉,不過沒關係等我壞 10/27 11:38
ian41360: 掉的時候也沒人站我這邊了,嘻嘻 10/27 11:38
GenesisXD: 趕快跟我們說行車紀錄器哪一牌拉 拜託惹 10/27 11:42
cih200: 看了前面背景,我分享我的經驗。當初我在國三 看到前方一 10/27 11:54
cih200: 台上交流道的車切到我的前面, 10/27 11:55
cih200: 我下意識往左邊車道過去,但沒注意到前面的車減速的很快 10/27 11:55
cih200: ,我以為還有空間,就踩一半而已,沒想到前面車急煞,我 10/27 11:55
cih200: 再踩下去的時候,時速從70公里降速期間,煞車有一個小小 10/27 11:55
cih200: 時期,突然沒有減速。好像感覺像是滑行,那種離合鬆開的 10/27 11:55
cih200: 感覺。然後再出現煞車到時候我已經撞上去…. 我還怪原廠 10/27 11:55
cih200: PCS只有叫但沒有幫忙,然後了解 好像有踩煞車PCS就不會介 10/27 11:55
cih200: 入?原廠調紀錄車輛也很正常。後來從兩萬公里開到現在六 10/27 11:55
cih200: 萬多,我就改變油電煞車方式。我幾乎都重踩讓傳統煞車做 10/27 11:55
cih200: 動,不再緩慢煞車。現在用起來就沒有問題。 不確定案例可 10/27 11:55
cih200: 否參考,經驗分享 10/27 11:55
cih200: 我在猜是不是初期是馬達煞車,更大力才是傳統煞車。這部 10/27 11:59
cih200: 分設計就不清楚 10/27 11:59
howard1119: 特斯拉是因為紅燈停車的,所以沒有驟停的問題喔,我 10/27 12:06
howard1119: 爸也是有看到紅燈的 10/27 12:06
bursty: 公文正本有本名,不遮一下嗎? 10/27 12:18
cih200: 我想表達的應該是踩得不夠深。我後來在安全地方做測試, 10/27 12:19
cih200: 如果是慢慢踩 就會有個類似離合鬆開,後來我只要踩夠深就 10/27 12:19
cih200: 沒有這樣狀況。其實很少人踩煞車很深,我也是後來在安全 10/27 12:19
cih200: 地方測試ABS深度,才發現油電要踩很深,我另外一台油車就 10/27 12:19
cih200: 蠻淺。 10/27 12:19
ck517: 碾過人孔蓋導致輪胎打滑?可問北市府 10/27 12:20
post91: 這還能凹,上一篇鄉民說的煞停距離是「一般狀況」,下雨 10/27 12:22
post91: 天只會更長而已好嗎?拜託不認真開車就不要開了,行車記 10/27 12:22
cih200: 我想請問原PO父親是不是第一次開油電。我每天油電跟汽油 10/27 12:22
post91: 錄器就是不敢提出來還想證明什麼?回家睡覺好嗎 10/27 12:22
cih200: 車混著開,其實特性蠻不同。 10/27 12:22
a09154658: 現在要想辦法重現故障 才有證據去告 不是咬死說有問題 10/27 12:22
post91: 真的那麼有理早就提出行車記錄器了,那麼剛好就壞掉了?? 10/27 12:22
a09154658: 如果是機械故障就會經常發生 這邊給你參考 北美曾經 10/27 12:22
a09154658: 召修過助力泵 10/27 12:22
post91: 笑死 10/27 12:22
post91: 目前除了你自己說的內容以外,所有客觀數據都是證明駕駛 10/27 12:23
post91: 分心的關係,然後你的反駁方式只是打嘴炮??? 10/27 12:23
post91: 最好後面貼一下後續嘿,我很想看看被打臉的樣子 10/27 12:24
a09154658: https://reurl.cc/MjlZ2W 10/27 12:27
i386: 那交通部的函文,未看先猜到時候繼續罵Toyota擺爛不負責任 10/27 12:27
post91: 我不相信真的有對自己有利的證據死都不放上來,然後只會 10/27 12:29
post91: 抓著他人的資料在那邊雞蛋挑骨頭亂解釋亂腦補,這種做法就 10/27 12:29
post91: 是心理有鬼,騙大家沒出過社會? 10/27 12:29
gigiabc: 時速38公里 距離前車五公尺 還要怪煞車嗎== 10/27 12:31
a09154658: 但真實情況是 你駕駛應該自己注意 沒有車廠會願意幫你 10/27 12:33
a09154658: 背書的 不然L2也不會強迫你手放在方向盤上 會花這麼多 10/27 12:33
a09154658: 心思搞這齣 我想保險應該保不夠哦 10/27 12:33
xz870919: 撞擊前1.15秒才踩煞車還要硬凹喔= = 10/27 12:36
ianenix: 就煞車才不夠深硬要扯什麼暴衝 重點賠人家了嗎 10/27 12:40
gigiabc: 真的 撞前0.15秒幾乎貼上特斯拉屁股了 10/27 12:44
gigiabc: 要怎麼看車頭下潛啦== 10/27 12:44
pcv510: 到底要洗幾篇文 快去賠錢啦 10/27 12:47
i386: 原PO要不要看一下自己在寫什麼,你寫的狀況就完全是煞車距 10/27 12:51
i386: 離不夠撞上去啊XD 10/27 12:51
tigotigo5566: 其實會這麼緊張 是因為特斯拉賠起來很貴吧 10/27 13:02
ryu38: 拿北美神A油電舉證是要被和泰打臉嗎 10/27 13:04
gigiabc: https://i.imgur.com/g1TkeC7.jpeg 10/27 13:06
gigiabc: 距離這麼遠說有看到紅燈 我是覺得不太現實== 10/27 13:06
tigotigo5566: 我跟你保證 不和解官司一定輸 不過小黃司機基本上扣 10/27 13:07
tigotigo5566: 不到薪水 10/27 13:07
tigotigo5566: 還想凹原廠賠錢?哈哈 10/27 13:08
i386: 交通事故的部分一定輸啊,後車撞前車肇責100% 10/27 13:10
i386: 反正對方特斯拉一定有保險,對方大概早就出險把車修好了, 10/27 13:12
i386: 對方保險公司會來討錢的 10/27 13:12
gigiabc: 就算是老塞 出車禍也沒什麼 10/27 13:12
gigiabc: 老塞基於面子 越想越不對勁 10/27 13:12
gigiabc: 你不要跟他一起陷下去 反過來應該要開導他走出來才對 10/27 13:12
callmelanpa: 槓精你有種請律師 和泰啊 10/27 13:18
ALDNOAH5566: 車頭沒下潛不就煞車沒踩死 坐姿錯誤踩不到底 還是老 10/27 13:18
ALDNOAH5566: 了踩不動 或者新車不敢踩 10/27 13:19
callmelanpa: 先賠錢吧上來槓有啥意義? 10/27 13:20
debris: 撞擊前1.15秒才踩煞車 好了啦 趕快賠錢多跑兩單啦 10/27 13:22
a09154658: 撞擊前車上的雨水明顯往前衝 試問雨滴時速多少 如果沒 10/27 13:26
a09154658: 煞車 為什麼雨水會往前衝 10/27 13:26
Rudolph0726: 新的行車記錄器故障,加上八成沒保第三人責任險才 10/27 13:34
Rudolph0726: 會這樣盧,這種職業駕駛說的話我是不會信啦 10/27 13:34
jack55777100: 營業第三人很貴捏,要是有的話應該不會找鄉民吵架發 10/27 13:54
jack55777100: 一篇抱怨一下賠一賠了事 10/27 13:54
Rudolph0726: 做這行吃飯的不懂的分散風險的話,那變成現在就自 10/27 14:01
Rudolph0726: 己承擔阿 10/27 14:01
dcoog7880: 一看就知道沒有把安全距離當習慣的開車法 10/27 14:02
adampolo: 想要證明你是對的,複製出現象不就是一槍斃命?真的有問 10/27 14:02
adampolo: 題,試一千次我不相信複製不出現象。 10/27 14:02
disjoint126: 這事件告訴我們行車紀錄器的錢不要省 10/27 14:57
justin332805: 整個系列文看完只覺得有點可悲 10/27 15:07
justin332805: 還好特斯拉車主沒有被追究為什麼 10/27 15:07
justin332805: 要開在他爸的車子前面害他爸撞到 10/27 15:08
mhmichelle: 別人停得住,你不一定停得住 10/27 15:36
TOMMY75410: 我覺得你說的蠻有道理的,建議請專業律師爭取權益! 10/27 15:42
tigotigo5566: 只要有人在推文說看完不敢買Toyota 你就真的沒了 10/27 16:07
asgardgogo: 阿不是都和泰網軍不回了 10/27 17:14
ren1072: 還0.15秒咧…15秒前就該踩了好嗎 10/27 17:16
chenhwa: 你們車子有買第三責任險嗎?對方修多少? 10/27 17:22
u9912114: 幹嘛不請律師直接告?既然都覺得自己站的住腳 10/27 17:29
alwayswith: 我開irent 的PC那個煞車真的跟一般車子不太一樣 10/27 17:47
chenhwa: 開八個月了應該不會不知道怎麼煞車 10/27 17:48
pig2014: 早在小新那邊看過了,他媽的我直覺這件事豐田應該有很大 10/27 18:37
pig2014: 的問題,你應該把原廠報告那個訊號圖貼出來,那個貼出來 10/27 18:37
pig2014: 我保證護航豐田的沒人能完美解釋 10/27 18:37
cih200: 最難的是 只有你一台…Altis車主2019~2024也不少,不可 10/27 19:29
cih200: 能沒有炸鍋。 10/27 19:29
biopdm: 第三人財損保不夠賠嗎?怎麼看都是未保持行車距離 10/27 20:25
features: 合理啦 快找律師告原廠 10/28 09:04
g7063068: 你爸說什麼你就信,唉 10/28 09:22
mmmmmmmmmmm: 好啦 請律師去告Toyota 10/28 12:52