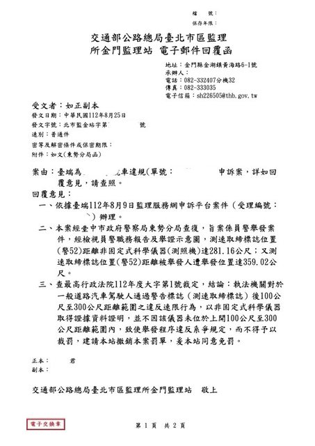
來分享一個最近處理申訴後撤銷罰單的案例 不囉唆直接上圖: https://i.imgur.com/yBiDIjk.jpg
懶人結論: 測速取締標誌(警52)規定100公尺~300公尺 就這個區間超速被取締才算 在這個區間以外取締就不算 不管你砲台(移動式照相機)擺哪 心得: 但大家還是別超速啦 超速真的危險 然後不是我超速真的不是我QQ 我二輪仔啦(誤 ※ 引述《wfelix (清雲)》之銘言: : : 以後看到照相標誌再來踩煞車都來不及囉,這個解釋出來我看各單位要來採購大砲了 ,反 : : 正警察就算躲在兩公里三公里外都合法,大砲要照到那麼遠根本不是難事 : 一般道路 執法路段是警告標誌之後,100~300公尺 : 目前大法庭解釋這段的意思是 : 過了警告標誌之後 在 100~300米這個區段不能超速 : 至於警察只要能證明你在 這個區段超速即可 : 它的設備沒有規定要放在這個區段之內 : 所以 理論上只要不要超速太誇張 : 看到警告標誌再減速還是來得及的 : 因為你有100公尺的減速距離 : 然後等距離警告標誌超過300米後 : 即便警方遠遠的拍到你有超速也不能舉發 : 因為他能取締你有超速的路段 是警告標誌後100~300米間 --
no0518huan:沙威瑪是一塊方方正正吃起來很甜的那種零食嗎...?06/05 11:19
ChiangPing:樓上說的是殺騎馬 06/05 11:31
suleyman:沙威瑪是麵包夾肉 跟沙奇瑪差很多 XD  06/05 11:37
DASHOCK:沙威馬是拿來洗澡的 我滿喜歡那味道 06/05 15:22
DancePotato:樓上那是沙威隆 06/05 15:40
-- ※ 發信站: 批踢踢實業坊(www.ptt.org.tw), 來自: 49.217.49.140 (臺灣) ※ 文章網址: https://www.ptt.org.tw/car/M.1693106783.A.53D
no0518huan:沙威瑪是一塊方方正正吃起來很甜的那種零食嗎...?06/05 11:19
suleyman:沙威瑪是麵包夾肉 跟沙奇瑪差很多 XD  06/05 11:37
DancePotato:樓上那是沙威隆 06/05 15:40
TCdogmeat : 超速讚 才有更多行車記錄器可以看08/27 11:32
ultratimes : 不管啦 一定要嘴 以後照相設備擺外太空都可以了08/27 12:21
SEDAP: 有沒有富二代要包養08/27 12:21
ultratimes : 只要抓1~300公尺內,設備擺外太空都可以的意思08/27 12:21
ialeou : 不然改成設備擺在100-300公尺內,外太空超速也被抓08/27 12:27
ialeou : 你說好嗎?08/27 12:27