我對自己的抽獎運有一定程度的自信 4月在獲利王臉書看到訂閱HBO方案可以抽東京哈利波特影城之旅 https://hbogo.taiwanmobile.com/event/harrypotter https://i.imgur.com/HM0hkRP.jpeg
https://i.imgur.com/MsCuxbS.jpeg
思考3秒後就這樣訂閱下去了 我是4月初訂閱的,因為活動有寫5月31日前會抽出得獎人 我當時想說保險一點就訂閱兩期,讓訂閱到期日能完全超過5月(結果6月初忘記取消還訂 到7月) 結果剛剛突然想到這個活動 回去活動頁面看,發現怎麼都沒有中獎名單公告 刷了獲利王臉書5月1日之後的貼文,以及4月公告有此活動的貼文 也都沒有看到任何得獎名單的公布 今日稍早打去客服詢問 客服查了一下之後,回復確實沒有看到得獎名單,但當初活動條款有寫到會以簡訊和信箱 通知得獎人,表示相關單位應已通知 我旋即提出質疑說,抽獎過程和結果根本沒有公開,就算根本沒有抽出獎項也不會有人知 道 客服表示能夠理解我的疑慮,但現階段只能協助反映給相關單位,請我再等候回復。 --------------- 這個大的電信公司,舉辦這種非即時顯示結果的抽獎活動卻沒有公布中獎名單 到底是沒有常識還是刻意不公告? -- ※ 發信站: 批踢踢實業坊(www.ptt.org.tw), 來自: 101.10.110.73 (臺灣) ※ 文章網址: https://www.ptt.org.tw/MobileComm/M.1718635461.A.A44 ※ 編輯: ndhuwei (101.10.110.73 臺灣), 06/17/2024 22:48:42
EPIRB406 : 對抽獎有自信是什麼啦XD這個公告記得都是打碼也沒用06/17 22:49
畢竟我常常中獎啦
EPIRB406 : 吧!06/17 22:49
至少有公告啊
a27588679 : 你可以等客服回你再發文06/17 22:49
a27588679 : 急了06/17 22:49
我不覺得公司會有什麼合理的回復啦 ※ 編輯: ndhuwei (101.10.110.73 臺灣), 06/17/2024 22:51:11
EPIRB406 : 這只有一名算了吧!這種我都當作沒有06/17 22:51
ymx3xc : 你的不滿是合理的! 但把這種抽獎認真大可不必~ 06/17 22:55
ymx3xc : 因為底下條款 獲利王一定站得住腳的06/17 22:56
雖然我目前找不到抽獎公告的明確法規,但公平會曾針對多起抽獎爭議開罰,認為涉嫌違 反公平交易法21條
ymx3xc : 我也不認為這種大企業抽獎會搞手腳 因為沒必要06/17 22:57
※ 編輯: ndhuwei (101.10.110.73 臺灣), 06/17/2024 23:03:43
Ukfe : 這種抽獎我都笑笑看,有中就賺到 06/17 23:42
linx210145 : 獲利王要顧06/18 00:22
spirit119 : 廣告不實可以去公平會檢舉06/18 01:27
korn999 : poco手機抽獎,也會玩這招06/18 01:43
Softrella : 到底多會中獎可以分享一下事蹟嗎XD06/18 01:50
rei196 : 我也對我的帥有自信 06/18 01:56
roshe8780 : 人家都說要回你了 自己先發先贏喔06/18 03:10
lee70404 : 人家發公告就發不發就不發 06/18 03:31
lee70404 : 就算原本是你也可以弄成不是你06/18 03:31
lee70404 : 沒事幹嘛爭這個 吃力不討好 06/18 03:31
rickey1270 : 大企業就不會搞手腳?之前不是哪家抽獎結果程式碼根06/18 05:25
rickey1270 : 本沒獎項 06/18 05:25
mars1314 : 抽獎運XD 06/18 06:46
basketballj : 不是壓你自己沒看清楚他根本沒寫會公告 他的做法明06/18 07:37
basketballj : 明白白的06/18 07:37
條款沒寫不代表於法上不用公告耶
dome : 推一個,大家被凹慣了,不合理的也吞到覺得合理XDD 06/18 07:42
khhuang1 : 笑死 06/18 07:51
sam613 : 吉 06/18 08:00
sense10936 : 這跟通訊版有關嗎06/18 08:06
那你去找板主檢舉,不送
hinabi : 爭權宜很好啊,上面一堆人急著說不要爭到底是多急06/18 08:06
vig077 : 原來不公告是明明白白的 06/18 08:11
chang505 : 他沒必要作假搞自己 畢竟沒多少錢06/18 08:24
chang505 : 早就說好的條件有疑慮應該是不參加 06/18 08:24
Anthonypapa : 這種我都當假的,就算有公告隨便掰個名字也無從查06/18 09:15
Anthonypapa : 證06/18 09:15
SHENG2014 : 有公告就有機會對照能查出來是真是假06/18 09:50
chiyuan : 公告得獎人也無法查證是真是假 這就是那種不是我得06/18 09:57
chiyuan : 的一律都是假的XD 06/18 09:57
aldam : 怎麼會為了抽獎去訂閱HBO GO?06/18 10:09
chinaeatshit: 這就跟板上一堆發問卷文抽禮券 最後有沒有抽沒人知 06/18 10:17
chinaeatshit: 道是一樣的意思 你忘了他就贏了06/18 10:17
dong531 : 單純好奇,你哪來的自信? 06/18 10:22
因為常常抽中千元左右價值的物品,今年3月還抽中日本來回機票
WindSucker : 廣告不實06/18 11:06
abc21086999 : 不是欸,條款沒有說要公告啊 06/18 11:27
條款沒寫不代表於法上不用公告耶
breakblue : 你的第一句話 跟趙活對自己的臉一樣有自信 06/18 11:30
small314 : 先跟我說一下台彩的中獎是不是真的?06/18 11:30
我不知道,我中的都是小獎
deffejfr : 我不信 先貼張頭獎彩券來看看06/18 11:45
※ 編輯: ndhuwei (150.117.39.191 臺灣), 06/18/2024 11:53:14
EPIRB406 : 來這問沒用吧!誰會為了一個名額去訂閱 06/18 12:13
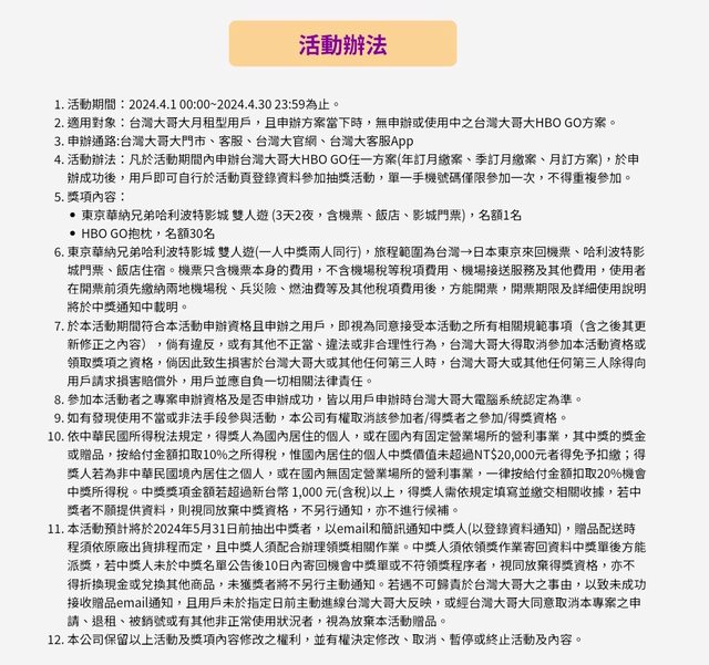
RDA : 看到第11點說,公告十日內沒回傳當放棄~這句話很明 06/18 12:13
RDA : 確了 06/18 12:14
ccps9550217 : 想也知道是自己人得獎 當然不公告 06/18 12:19
naclparu : 不必去查 06/18 12:43
Vram : 很多你抽獎填一堆資料,然後3個月後公布自己去粉專 06/18 12:51
Vram : 看,自己私訊小編,沒有視同放棄,根本填心酸的 06/18 12:51
battlewind : 先不論原po多強運 抽獎活動結果公告出來並不是過分 06/18 13:39
battlewind : 的要求吧 06/18 13:39
dadanyellow : 挺無聊的小事,不送不送~ 06/18 13:39
battlewind : 一堆打假球的不就跟詐騙一樣 06/18 13:40
EPIRB406 : 人家說明就沒要公告阿!你不是看了自己同意參加的 06/18 13:40
yoysky : 沒要公告還抽什麼獎,直接說我要詐騙不就好了 06/18 14:34
piece1 : 真的有人會信這種抽獎的我比較訝異06/18 14:45
syldsk : 上次有一家傳簡訊給沒中的比較好笑 06/18 15:12
syldsk : https://youtu.be/hoWohwfCCZc 06/18 15:13
f051372 : 法律上這種怎麼算?06/18 15:16
asd7513953 : 大樂透會公開中獎人嗎? 06/18 15:34
Cyslot : 推自信,沒看過為了抽獎訂閱的XD 06/18 16:42
GipsyDanger : 獲利王就是爛06/18 16:56
bbbing : 中獎率很低是一回事,這不能證明開獎過程公平啊 06/18 17:14
bbbing : 曾經有個麥當勞大富翁,大獎幾乎都被黑走06/18 17:14
manbow77 : 要公開透明且參加門檻又低的我推HamiPay 06/18 17:34
cakin : 你以為大企業不會動手腳那就錯了 06/18 17:42
jfy1989 : 啊人家不就寫明了用email跟簡訊通知中獎者,你沒被 06/18 18:16
jfy1989 : 通知就是沒中,很難理解嗎?多個公告有意義嗎?這 06/18 18:16
jfy1989 : 種直接通知你,比起還要自己查公告好多了吧! 06/18 18:16
公告中獎名單跟通知是2回事...
jfy1989 : 說來我曾經收到一個小米行李箱,但至今想不起來是 06/18 18:16
jfy1989 : 參加哪個抽獎XD 06/18 18:16
heacoun : 「我對自己的抽獎運有一定程度的自信」 06/18 18:55
mainsa : 對抽獎運有自信是三小 06/18 18:58
https://i.imgur.com/ymIo1n9.jpeg
https://i.imgur.com/N1xv5ci.jpeg
https://i.imgur.com/H3UV7rg.jpeg
https://i.imgur.com/j6fqa2x.jpeg
https://i.imgur.com/Ft1RTom.jpeg
EPIRB406 : 對抽獎有自信是什麼啦XD這個公告記得都是打碼也沒用06/17 22:49
EPIRB406 : 吧!06/17 22:49
a27588679 : 你可以等客服回你再發文06/17 22:49
a27588679 : 急了06/17 22:49
EPIRB406 : 這只有一名算了吧!這種我都當作沒有06/17 22:51
ymx3xc : 你的不滿是合理的! 但把這種抽獎認真大可不必~ 06/17 22:55
ymx3xc : 因為底下條款 獲利王一定站得住腳的06/17 22:56
ymx3xc : 我也不認為這種大企業抽獎會搞手腳 因為沒必要06/17 22:57
Ukfe : 這種抽獎我都笑笑看,有中就賺到 06/17 23:42
linx210145 : 獲利王要顧06/18 00:22
spirit119 : 廣告不實可以去公平會檢舉06/18 01:27
korn999 : poco手機抽獎,也會玩這招06/18 01:43
Softrella : 到底多會中獎可以分享一下事蹟嗎XD06/18 01:50
rei196 : 我也對我的帥有自信 06/18 01:56
roshe8780 : 人家都說要回你了 自己先發先贏喔06/18 03:10
lee70404 : 人家發公告就發不發就不發 06/18 03:31
lee70404 : 就算原本是你也可以弄成不是你06/18 03:31
lee70404 : 沒事幹嘛爭這個 吃力不討好 06/18 03:31
rickey1270 : 大企業就不會搞手腳?之前不是哪家抽獎結果程式碼根06/18 05:25
rickey1270 : 本沒獎項 06/18 05:25
mars1314 : 抽獎運XD 06/18 06:46
basketballj : 不是壓你自己沒看清楚他根本沒寫會公告 他的做法明06/18 07:37
basketballj : 明白白的06/18 07:37
dome : 推一個,大家被凹慣了,不合理的也吞到覺得合理XDD 06/18 07:42
khhuang1 : 笑死 06/18 07:51
sam613 : 吉 06/18 08:00
sense10936 : 這跟通訊版有關嗎06/18 08:06
hinabi : 爭權宜很好啊,上面一堆人急著說不要爭到底是多急06/18 08:06
vig077 : 原來不公告是明明白白的 06/18 08:11
chang505 : 他沒必要作假搞自己 畢竟沒多少錢06/18 08:24
chang505 : 早就說好的條件有疑慮應該是不參加 06/18 08:24
Anthonypapa : 這種我都當假的,就算有公告隨便掰個名字也無從查06/18 09:15
Anthonypapa : 證06/18 09:15
SHENG2014 : 有公告就有機會對照能查出來是真是假06/18 09:50
chiyuan : 公告得獎人也無法查證是真是假 這就是那種不是我得06/18 09:57
chiyuan : 的一律都是假的XD 06/18 09:57
aldam : 怎麼會為了抽獎去訂閱HBO GO?06/18 10:09
chinaeatshit: 這就跟板上一堆發問卷文抽禮券 最後有沒有抽沒人知 06/18 10:17
chinaeatshit: 道是一樣的意思 你忘了他就贏了06/18 10:17
dong531 : 單純好奇,你哪來的自信? 06/18 10:22
WindSucker : 廣告不實06/18 11:06
abc21086999 : 不是欸,條款沒有說要公告啊 06/18 11:27
breakblue : 你的第一句話 跟趙活對自己的臉一樣有自信 06/18 11:30
small314 : 先跟我說一下台彩的中獎是不是真的?06/18 11:30
deffejfr : 我不信 先貼張頭獎彩券來看看06/18 11:45
EPIRB406 : 來這問沒用吧!誰會為了一個名額去訂閱 06/18 12:13
RDA : 看到第11點說,公告十日內沒回傳當放棄~這句話很明 06/18 12:13
RDA : 確了 06/18 12:14
ccps9550217 : 想也知道是自己人得獎 當然不公告 06/18 12:19
naclparu : 不必去查 06/18 12:43
Vram : 很多你抽獎填一堆資料,然後3個月後公布自己去粉專 06/18 12:51
Vram : 看,自己私訊小編,沒有視同放棄,根本填心酸的 06/18 12:51
battlewind : 先不論原po多強運 抽獎活動結果公告出來並不是過分 06/18 13:39
battlewind : 的要求吧 06/18 13:39
dadanyellow : 挺無聊的小事,不送不送~ 06/18 13:39
battlewind : 一堆打假球的不就跟詐騙一樣 06/18 13:40
EPIRB406 : 人家說明就沒要公告阿!你不是看了自己同意參加的 06/18 13:40
yoysky : 沒要公告還抽什麼獎,直接說我要詐騙不就好了 06/18 14:34
piece1 : 真的有人會信這種抽獎的我比較訝異06/18 14:45
syldsk : 上次有一家傳簡訊給沒中的比較好笑 06/18 15:12
syldsk : https://youtu.be/hoWohwfCCZc 06/18 15:13
f051372 : 法律上這種怎麼算?06/18 15:16
asd7513953 : 大樂透會公開中獎人嗎? 06/18 15:34
Cyslot : 推自信,沒看過為了抽獎訂閱的XD 06/18 16:42
GipsyDanger : 獲利王就是爛06/18 16:56
bbbing : 中獎率很低是一回事,這不能證明開獎過程公平啊 06/18 17:14
bbbing : 曾經有個麥當勞大富翁,大獎幾乎都被黑走06/18 17:14
manbow77 : 要公開透明且參加門檻又低的我推HamiPay 06/18 17:34
cakin : 你以為大企業不會動手腳那就錯了 06/18 17:42
jfy1989 : 啊人家不就寫明了用email跟簡訊通知中獎者,你沒被 06/18 18:16
jfy1989 : 通知就是沒中,很難理解嗎?多個公告有意義嗎?這 06/18 18:16
jfy1989 : 種直接通知你,比起還要自己查公告好多了吧! 06/18 18:16
jfy1989 : 說來我曾經收到一個小米行李箱,但至今想不起來是 06/18 18:16
jfy1989 : 參加哪個抽獎XD 06/18 18:16
heacoun : 「我對自己的抽獎運有一定程度的自信」 06/18 18:55
mainsa : 對抽獎運有自信是三小 06/18 18:58
exogeneous01: 蠻有趣的 06/18 19:14
Linefane : 看得出來 真的很有自信XD 06/18 19:59
co0072002 : 好了拉 06/18 22:49
ransan : 沾點好運 06/18 22:57
cytochrome : 某官股行庫之前被行員爆料行內抽獎都是有關人士得 06/18 23:18
cytochrome : 獎 06/18 23:18
wind183 : 推樓主,那些噓的是不是眼紅 06/18 23:41
lianpig5566 : 恩 06/19 01:01
siekensou000: 推!說真的我也蠻常中獎的@@ 06/19 01:14
minax : 不公佈可疑呀 06/19 09:19
chunyen36 : 別信它了,他們早就失去信任。可怕的是還有一堆消費 06/19 10:44
chunyen36 : 者幫它說話 06/19 10:44
jfy1989 : 不理解,有了公告你就能看出有沒有黑箱? 06/19 14:09
a23002001 : 每次發票中幾張說說看 06/19 14:43
trolleybus99: 說不用公告的真的傻眼 06/20 08:36
stark5566 : 推,有推有中 06/20 12:45
meteor771211: 路過吸歐氣,我也覺得應該要公布名單 06/21 14:04
cakin : 真的有這種天選之人 我也有個常常在中獎的同事 06/21 16:31