原來,原廠兩年保固是這樣玩的,學到了! 今天午後去台中新力想說把最近決定要留身邊用的Xperia 5 IV,拿去換疑似粉線的故障。 接待人員:(一看到我有攜帶發票) 手機是從哪裡買來的? 我:(不疑有他,了當直白回覆)當然是跟別人買來的啊! 接待人員:我們有權拒絕收此保固問題唷!請看此依據! (拿出一張在買手機之前根本沒可能由銷售人員告知的文章) https://i.imgur.com/gBSucNJ.jpeg
請各位看看! 想問問各位,如果買了二手的Xperia 2年特保機,還要這樣這樣的規範,未免也太刁難了吧... 想問問筍牌跟小米的兩年保固,是否有這樣的特別規範... ----- Sent from JPTT on my Xiaomi 24030PN60G. -- ※ 發信站: 批踢踢實業坊(www.ptt.org.tw), 來自: 101.139.88.229 (臺灣) ※ 文章網址: https://www.ptt.org.tw/MobileComm/M.1718620995.A.8B0
Sabaurila : 嗯 你很誠實 06/17 18:46
tcj7838 : 超小氣 06/17 18:46
Jintsu : 你自己回答的話那沒救阿 隔壁那個CPU拿回去送修也 06/17 18:49
Jintsu : 不能說有開超頻 06/17 18:49
kaipain : 有夠小氣 保固還要認人 06/17 18:49
z1288 : 拿回去原賣家叫他幫你修啊 06/17 18:52
ayuhb : https://i.imgur.com/gfv39GU.jpeg 06/17 18:56
steffi2 : 那個是綁定line最近幫長輩買才知道的 06/17 19:00
jk182325 : 規章寫得很清楚阿 有什麼問題 06/17 19:05
Sabaurila : 認真回這種1+N的保固 N的部分都是認人的 06/17 19:06
Sabaurila : 很少有可以轉讓的 06/17 19:06
Sabaurila : 下次還買二手的話記得查清楚 06/17 19:06
imwebber : 回9樓,謝謝只叫 06/17 19:12
blueash : 三星也是 我買fold5時 店員有講 連送的手機保險也 06/17 19:13
blueash : 是跟著原購買者 06/17 19:13
a27588679 : 下次記得不要那麼老實 06/17 19:15
EPIRB406 : 保險本來就是原購買者的,是用身份證去保的 06/17 19:16
jk182325 : 不用謝 下次記得多跟媽媽要點錢買全新 06/17 19:20
biaw : 應該是看機號不看主人吧 06/17 19:23
Xperia : 太老實了 06/17 19:30
imwebber : 還好,我回頭說買家說不賣我了。改叫我代送修! 06/17 19:30
imwebber : 馬上請原購買者演一波 06/17 19:31
imwebber : *更正 賣家 06/17 19:32
link12063 : 原來還有這樣..蠻ooxx的 06/17 19:37
amilkamilk : 因為是延長的部分吧,原始的一年應該沒有這個限制 06/17 19:44
amilkamilk : ? 06/17 19:44
YummyYummy : 可悲 06/17 19:46
square4 : 如果AppleCare非按月或按年支付,可移轉給新持有人 06/17 19:55
imwebber : 我剛剛查筍牌也是不能,但可留原購買者說「代送」 06/17 19:57
imwebber : 小米尊享24個月則是沒有限定! 06/17 19:58
Bensonho : 原po 太老實了 06/17 20:09
terry1043 : 三星也是 06/17 20:10
qss05 : Apple care是自己花錢買的不一樣吧,這個不是送的 06/17 20:20
qss05 : 延保嗎 06/17 20:20
f396761440 : Apple care好像可以轉讓 06/17 20:27
f396761440 : https://reurl.cc/qVqZV0 06/17 20:27
davidzh : AC+可轉讓之前弄過 06/17 20:37
Vram : 原廠保固、剛發售的延保活動、VIP的專屬權益,這三 06/17 20:40
Vram : 者應該是不同的吧? 06/17 20:40
NX9999 : 原來sony是這樣@@ 06/17 20:50
paul40807 : 很靠北 不過規則有寫清楚 只能怪自己太誠實 06/17 20:51
gogoapolo : 當初本來也買5V的但看到這個就有點卻步了 06/17 20:51
murasei : 感謝分享 感覺換一套說辭就可以修了 06/17 21:07
playoffmogi : 換間問問看,我也有跟直營店家確認,不會故意認人 06/17 21:14
fantasylee : 所以二手版一堆賣兩年保的三星手機都是沒用的 06/17 21:27
hsinyuet : 你也太誠實了 06/17 21:28
zxcvbn56563 : 購買時登錄就綁定了,轉手也沒辦法轉移保固 06/17 21:44
ciplu : 我一直覺得兩年保沒意義,去通訊行買降價一萬比較 06/17 22:01
ciplu : 實際 06/17 22:01
manbow77 : 填送修單時大概也會被抓包 樓主不必為自己誠實後悔 06/17 22:19
yitea : 太老實了 06/17 22:33
oopsskimo : 太扯 iphone根本不會管那麼多 06/17 22:37
oopsskimo : 認手機序號的 06/17 22:37
pointa : 不爽不要買啊 06/17 22:45
EPIRB406 : iPhone 沒送延長保固阿! 06/17 22:53
p40403 : 三星手機保險認人是因為保單上面就是你的名字啊,但 06/17 23:37
p40403 : 是三星的兩年保不認人,到什麼時候就保到什麼時候 06/17 23:37
biaw : 我跟直營店買的 註冊時有跟賣的人確認過理論上保固 06/17 23:42
biaw : 會跟著機號不會故意刁送修人 06/17 23:42
Ukfe : 你太老實 06/17 23:44
moon999tw : 長姿勢了 06/17 23:51
pain0 : 蠻好笑的 口年 06/18 00:11
seanliengodp: 筍牌沒有 06/18 00:45
seanliengodp: 保險當然認被保險人啊 06/18 00:45
a79111010 : 這種說法應該是說綁定受益者 被保險對象是那台機器 06/18 01:53
x52013 : 懲罰誠實的人XD 06/18 05:17
TPPCMAN : 看起來 怕台灣聰明的消費者鑽漏洞。 06/18 06:57
ayuhb : 7樓那張就是三星自己寫的... 06/18 07:35
dome : 連三星也這樣寫,那燒不起來了XD 06/18 07:37
dome : 石頭哥還在那邊2年保不認人… 06/18 07:39
q251425 : 自己有問題 加保的本來就認本人 06/18 08:03
avans : 推經驗分享 06/18 08:23
jeffic0730 : RMA客服問發生原因,一律回放著就出問題了。不過這 06/18 08:32
jeffic0730 : 種回覆其實會讓分析問題的RD困擾XD 06/18 08:32
rickey1270 : 推分享 06/18 08:34
peterisme17 : VIP會員不能轉讓很正常啊 06/18 08:53
peterisme17 : 照規定走,刁難三小 06/18 08:54
qazxc312 : 安卓也開始檢討使用者了?太誠實也被檢討 06/18 08:54
yuijrt : 是賣你的人忘記講吧,我專賣店最近兩次購買店員都 06/18 08:56
yuijrt : 有說,上上次要填文本資料,再上次就要要用line登 06/18 08:56
yuijrt : 入才有,而且還要購買14天內登入才有 06/18 08:56
loking : 一般保固認人很奇怪吧 不都看機子序號 06/18 09:27
peterisme17 : 因為延長保固是VIP會員的服務,VIP是看人的 06/18 09:39
rz759 : 應該要有轉讓機制才對 06/18 10:10
rz759 : 可以限認人,但至少提供一次保固轉讓之類的 06/18 10:11
terry1043 : 三星延長保固也是認人唷 太老實說會被擋 06/18 10:15
ayuhb : 石頭又造謠了 06/18 10:56
horb : 你太誠實了。Sony白紙黑字在那。人家沒問題 06/18 11:22
xoy : 所以基本的一年保固不認人,延長保固第二年認人, 06/18 11:41
xoy : 除了蘋果花錢買的延長保固可以轉讓,手機保險都認 06/18 11:41
xoy : 人這樣? 06/18 11:41
thaleschou : 謝分享 06/18 11:42
terry1043 : 手機保險能不能轉要看承保的公司 06/18 12:17
terry1043 : 三星以前可以後來會後來換安達後不可以 06/18 12:18
evermpeg2 : 規則是寫的很清楚沒錯啦,不過有沒有合理是一回事, 06/18 12:39
evermpeg2 : 消費者換方式就可以了,這不是更擾民嗎? 06/18 12:39
dome : 只有Sony這樣肯定被噴爆,但三星也一樣時,板上風向 06/18 12:57
dome : 通常就不同了… 06/18 12:57
Anikiisme : 上面說三星保固只認人的有誰真的去了 被打槍?客服 06/18 13:16
Anikiisme : http://i.imgur.com/Y3Xkj4f. 06/18 13:16
Anikiisme : http://i.imgur.com/E0cU4ta.jpg 06/18 13:16
ayuhb : 這是兩回事,不然你叫三星把這條拿掉 06/18 13:19
ayuhb : https://reurl.cc/kOW9vx 06/18 13:30
ayuhb : 還是我看錯意思,你拿這網址去問三星 06/18 13:30
battlewind : 若是官網寫的 到時候三星翻臉(滿常見的)又要檢討 06/18 13:35
battlewind : 被害者沒看官網了 06/18 13:35
battlewind : 或者檢討被害者把保固玩壞 06/18 13:36
EPIRB406 : 那是智慧館買的,商城買沒有登錄個資 06/18 13:36
EPIRB406 : https://i.imgur.com/VzFxj2f.jpeg 06/18 13:39
dadanyellow : 謝謝經驗分享,學到了完全不要老實 06/18 13:42
qwert65732 : 白紙黑字寫在那 我不懂有什麼好抱怨 06/18 13:44
imwebber : 剛剛中午順利去取回維修後的手機了。 06/18 14:33
imwebber : 感謝各位鍵盤法官以及發這篇主要要分享應對方式。 06/18 14:34
imwebber : 我也順利趕快把手機賣出,一輩子不碰XPERIA 06/18 14:35
k04121226 : 店員已經給你機會了 06/18 14:55
matrox323 : 小米兩年保的手機跟別人買的送修也沒問直接修 06/18 15:12
matrox323 : 小米11 888送修換板子兩次,都沒問 06/18 15:13
matrox323 : 後來拿去回收抵6800買小米14U 06/18 15:13
matrox323 : 我連發票都沒,直接去小米維修站送修 06/18 15:15
matrox323 : 前幾天去行天宮買14U說可以回收6800就回家拿去抵了 06/18 15:16
xbearboy : 如果沒照實說其實會有不當得利的疑慮,但當初如果 06/18 15:34
xbearboy : 賣家有聲稱兩年保的話,這其實就應該包售後了 06/18 15:34
max0616 : 白紙黑字寫得清清楚楚 有問題也應該找原賣家 06/18 16:18
nikitony2001: 除非官網有記錄 你改口說是自己的哪有差 06/18 16:22
taohua : 顯示卡贈送的保固也會這樣玩 06/18 16:44
peterisme17 : 說得好像人家偷改規則一樣... 06/18 16:46
imwebber : 因為我窮買二手,那張原廠聲明貼在【維修中心】 06/18 16:55
imwebber : 原店家的保固合約事項內,也沒有這條。 06/18 16:55
xbearboy : 那個是保固,這個是延長加保,是註明在合約裡的, 06/18 17:39
xbearboy : 怎會要求現場要註明... 06/18 17:39
juliai : 這真的要留意 06/18 21:25
ransan : 長知識了 06/18 22:57
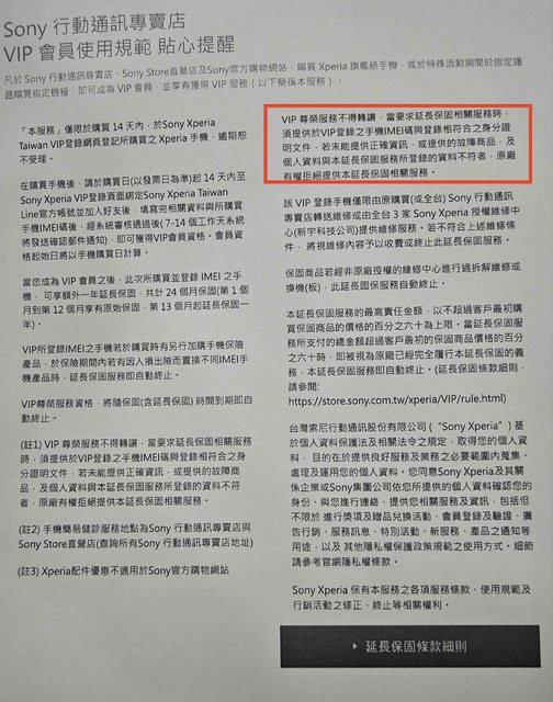
rh44442002 : sony的保固只有一年,兩年是要填個人資料才會多送的 06/19 08:32
rh44442002 : vip 06/19 08:32
aika5512308 : 不認手機而是認人,長知識了,那就拒買索尼 06/19 08:40
matrox323 : 反正sony爛又貴 06/19 10:55
ccufcc : 這規則在大航海時代合理,現代的話很蠢 06/19 12:07
Hua0722 : 從這篇文章得出爛又貴的結論是怎樣的邏輯天才? 06/19 14:55
simon978 : 索粉被背刺一刀 06/19 16:13
oten : 過幾天再去一次啊 他應該不會還記得你吧 06/19 23:10
icexmoon : 保固跟人不跟機很怪=’_= 06/20 00:17
tn00210585 : 一年保固跟機,活動加值延長第二年的保固跟人,沒毛 06/20 07:26
tn00210585 : 病啊,一直用兩年保固來混淆視聽?? 06/20 07:26