※ 引述《tony121010 (為什麼不給我神奇ID)》之銘言: : 原文來源: : https://www.upmedia.mg/news_info.php?Type=1&SerialNo=217130 : 原文摘要: : T112步槍裝彈器採購案疑專利侵權 以色列向軍備局寄存證信函 : 朱明 2024年11月19日 14:50:00 這新聞看內文 就個人理解 法理上有侵權是國內某廠商 不是軍備局 先以完全相信報導內文正確性為前提 內文寫 軍備局是按照maglula的產品設計圖開標沒錯 --------------------- 205廠採購步槍子彈裝彈器,招標文件附步槍子彈裝彈器與助退器總成規格、藍圖,領標 商可依此規格與藍圖找相關產品,或同等產品競標。 ------------- 但廠商可以靠代理maglula產品 爭取maglula產品授權生產 或者自行尋找或設計生產不侵害maglula專利但具有同等性能的產品 而提到maglula質疑的部分是這樣寫的: ------------------------------------ 採購單位各廠商提出步槍子彈裝彈器與助退器總成組件進行審查,共有7家過關,但代表 以色列maglula公司的廠商此時發現,國內一家廠商根據招標附件規格,自行開模所製作 出來的步槍子彈裝彈器,居然與該公司產品幾乎一樣,而且製造的成本每個不到百元,讓 其大感意外。 -------------- 所以有侵權的是七家廠商之一的某國內廠商 不是軍備局 要說軍備局有弊端 也應該是軍備局按照maglula的設計開標 對maglula太有利 有綁標嫌疑 比如 在台灣說要開標買一輛跟GP125有同樣性能的機車 但不需要是GP125 只是最好跟GP125一樣便宜 一定會有很多人跳出來幹說"那你就買GP125啊!" 開標條件有利GP125 而突然冒出一個廠商提出一輛山寨GP125侵害原廠GP125專利權 那這應該在法律上是廠商之間的專利權爭議 請教有沒有懂專利權法律的人能解說一下 軍備局開這標有什麼關於侵害專利權方面的錯誤嗎? 此外 講點裝彈器材 市面上有各種輔助裝彈進彈匣的 裝彈機 構造各家不同 但效果差不多 個人看了覺得最簡單好用的是這種用一塊塑膠板就搞定的 不用一顆一顆子彈裝 也沒有什麼複雜構造可以壞 只是比起一般裝彈機體積比較大 攜帶跟搬運不是很方便 https://youtu.be/CxgSAg0jXSo?si=c3oIgWQ4d7qeZB6c
這種裝彈機也有人自己DIY https://youtu.be/SvnXJqt1t0k?si=nAq3XVQXqUKiaubu
很多裝彈機是要這樣一顆一顆子彈壓進彈匣 https://youtu.be/LbSeujxOUpc?si=eyMJWS_MmfJuBTfY
還有這種裝彈機是走輕巧方便路線 但也是一顆一顆裝進彈匣 https://youtu.be/sCV92CZ924M?si=c4CTy9mtXhsXQlyC
-- 擬真系現代戰爭&軍武入門模擬軟體推薦 陸戰模擬器:ARMA3 https://store.steampowered.com/app/107410/ 空戰模擬器:DCS World https://store.steampowered.com/app/223750/ 海戰模擬器:Sea Power https://store.steampowered.com/app/1286220/ 警告:現代戰爭「準備一千天,死亡一瞬間」,注意越玩壓力越大。 PS:完全無空軍概念新手想買DCS World入門付費機推薦海空萬用F/A-18C或便宜好用F-5E。 -- ※ 發信站: 批踢踢實業坊(www.ptt.org.tw), 來自: 203.217.124.40 (臺灣) ※ 文章網址: https://www.ptt.org.tw/Military/M.1732099742.A.5F5
chyx741021 : 上朱那篇問題就是寫得會讓人誤以為侵權方是軍備局 11/20 18:51
jobli : 所以合法 站的住腳 然後廢標是? 11/20 19:28
ejsizmmy : 繼續開標下去一定是那個廠商得標然後因為有訴訟紛 11/20 19:32
ejsizmmy : 爭可能不能正常生產跟取得所以直接廢標? 11/20 19:32
pcepan : 其實按進去還好,退出來就手很痛了!想當年夜巡時每 11/20 19:35
pcepan : 個人都要壓120發,這還好,早上要把自己彈匣裡的120 11/20 19:35
pcepan : 發挖出來繳回時超痛苦 11/20 19:35
defenser : 國內沒有專利權是要侵什麼權 11/20 20:02
ketrobo : 先說這只是一種情境,代理商找原廠授權生產,原廠表 11/20 20:02
ketrobo : 明態度原則允許,但授權費用看案子利潤再談最後的簽 11/20 20:02
ketrobo : 約,結果某個代理用成本價硬吃標案,原廠預期授權分 11/20 20:02
ketrobo : 潤太差,最後簽約可能就談不下去,這就不是軍備局能 11/20 20:02
ketrobo : 知道的… 這些都是生產廠和原廠、代理之間的商業活 11/20 20:02
ketrobo : 動… 實際上的運作會很複雜,決定廢標也許還有其他 11/20 20:02
ketrobo : 的因素…太低價我一個路人都會懷疑是不是掏來的… 11/20 20:02
BFer : 某J又在裝做看不懂新聞了 11/20 20:05
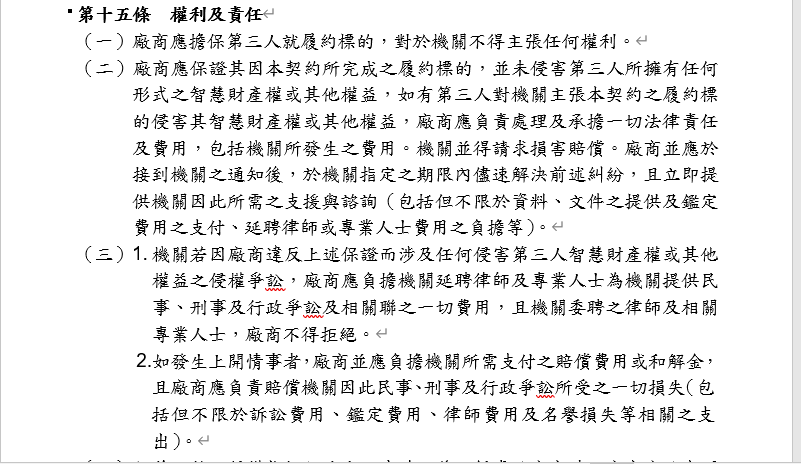
asmp : https://i.imgur.com/V0JuJE0.png 11/20 20:12
asmp : 契約訂得很清楚,廠商投標的產品不能侵害任何智慧財 11/20 20:13
asmp : 產權,那家山寨廠商報價那麼低,按最低標決標的原則 11/20 20:14
asmp : 勢必能得標,所以只能廢標。 11/20 20:14
asmp : 另外依照政府採購法第26條執行注意事項的規定,指定 11/20 20:24
asmp : 特定廠牌未必就是綁標,原本原廠認為無論是台灣代理 11/20 20:26
asmp : 商或其他廠商得標,都要向原廠批貨或取得授權,沒想 11/20 20:26
asmp : 有廠商真的按照藍圖山寨,怪不得會氣急敗壞。 11/20 20:27
thigefe : 某J不是沒碰過採購就是來釣魚。之前就遇過承辦主管 11/20 20:28
thigefe : 是樂子人,故意裝傻挖坑給廠商跳,留作未來驗收扣款 11/20 20:28
thigefe : 的理由 11/20 20:28
thigefe : 上朱就是甲乙兩造的傳聲桶,讓有心人擷取公開資訊來 11/20 20:32
thigefe : 敲邊鼓。某J從沒說過沒在新聞出現的事情,很符合甲 11/20 20:32
thigefe : 方某些樂子人 11/20 20:32
afv : 應該說本來以為其他廠商會去拿Maglula代理權,或是 11/20 21:10
afv : 拿”其他廠牌類似的裝彈器”來標,結果有人真的照 11/20 21:10
afv : 抄maglula那款裝彈器來 11/20 21:10
nanozako : 因為上朱亂寫 把招標的參考圖寫成藍圖 11/20 21:19
nanozako : 依照軍備局那個尿性 真有藍圖就自己造來領獎金 11/20 21:19
nanozako : 還開放給外面投標是傻了嗎 11/20 21:19
nanozako : 標案內容也寫明要同類型產品 不是指定廠商 11/20 21:19
nanozako : 拿得到原廠授權ok 其他廠牌類似設計ok 仿製品不ok 11/20 21:19
russ123000 : 寄存證信函也沒什麼吧,就只是有留正式紀錄說我有 11/20 22:07
russ123000 : 告訴你這件事,那篇新聞講的好像要被原廠告一樣 11/20 22:07
ru04hj4 : 對 但首先你要有專利 不要沒申請在那邊哭 兩萬塊記 11/20 23:14
ru04hj4 : 得花 11/20 23:14
defenser : 國軍法盲,記者搧風點火 11/20 23:21
sdiaa : 台灣塑膠工廠那麼多 開模做個十萬八萬個應該不貴 11/20 23:52
sdiaa : 子彈排一排擠進去那種... 11/20 23:52