現編後備憲兵連與全國案憲兵營編裝整理 一、後備憲兵連 在精進案末期至2011至2014年間推動的精粹案,憲兵202-205指揮部下屬的憲兵營逐步由常 備序列中解編或是移編至空軍,改成後備動員單位的“後備憲兵營”。例如:後備憲兵318 營(203憲指部)、後備憲兵321營(204憲指部)、後備憲兵333營(205憲指部)等,動員 後仍歸屬於各地區憲兵指揮部指揮,不過這只是過渡性的調整。 在精粹案期間,常備憲兵營雖然解編改為動員憲兵營,地區憲兵指揮部下屬的後備憲兵營並 沒有存在非常久的時間。據資料整理,後備憲兵營僅短暫存在於2011至最多不過2015年間, 之後後備憲兵營就完全裁撤,地區憲兵指揮部再也不編制任何一個動員憲兵營。 後備憲兵連具體是何年被編組出來的我並沒有找到確切的資訊,但是根據個人的動員符號研 究,在2013年起後備憲兵營的動員符號逐步被後備憲兵連所替代直至2015年後完全消失,基 本上應該可以確認現存後備憲兵連的編制是精粹案的成果。 目前國軍現編的後備憲兵連番號為憲兵後備701-718連,各連動員母體、番號、動員符號的 對應關係如下: 後備憲兵連動員單位、番號與動員符號 ========== 第二作戰區 忠貞甲字H220100 後備憲兵717連(憲兵203指揮部花蓮憲兵隊) 忠貞甲字H220200 後備憲兵718連(憲兵204指揮部台東憲兵隊) ---------- 憲兵202指揮部 忠貞甲字H230800 後備憲兵701連(台北憲兵隊) 忠貞甲字H230700 後備憲兵702連(士林憲兵隊) 忠貞甲字H230600 後備憲兵703連(新北憲兵隊) ---------- 憲兵205指揮部 忠貞甲字H230500 後備憲兵704連(桃園憲兵隊) 忠貞甲字H230400 後備憲兵705連(基隆憲兵隊) 忠貞甲字H230200 後備憲兵706連(新竹憲兵隊) 忠貞甲字H230300 後備憲兵707連(宜蘭憲兵隊) ---------- 憲兵203指揮部 忠貞甲字H250200 後備憲兵708連(台中憲兵隊) 忠貞甲字H250300 後備憲兵709連(彰化憲兵隊) 忠貞甲字H250100 後備憲兵710連(苗栗憲兵隊) 忠貞甲字H250500 後備憲兵711連(雲林憲兵隊) 忠貞甲字H250600 後備憲兵712連(嘉義憲兵隊) 忠貞甲字H250400 後備憲兵713連(南投憲兵隊) ---------- 憲兵204指揮部 忠貞甲字H240200 後備憲兵714連(高雄憲兵隊) 忠貞甲字H240100 後備憲兵715連(台南憲兵隊) 忠貞甲字H240300 後備憲兵716連(屏東憲兵隊) ========== https://i.imgur.com/fA3bLu5.jpeg
後備憲兵連編制概圖 根據資料整理,後備憲兵連軍士官兵和主要裝備估算數量如下: https://i.imgur.com/TMF3Nlf.jpeg
後備憲兵連編制裝備與人數表 https://i.imgur.com/WP8P4q4.jpeg
後備憲兵連編制判斷表 後備憲兵連下轄連部班、食勤班、憲兵1-3排等單位。 地區憲兵隊所編組後備憲兵連編制132(固定編制)+46(軍勤隊)人,編制人數與步兵連差 不多,但是相較步兵連的火力差距非常大,以下是憲兵連編制結構的解析。 憲兵班為三伍九人,編組人員為班長(兼第一伍伍長)、憲兵調查士(第二伍伍長)、副班 長(兼第三伍伍長與機槍槍長)、四名憲兵(編制步槍)、二名機槍兵(編制班用機槍)。 與陸軍步兵班不同,憲兵班缺少了一挺T75 5.56mm班用機槍並集中於一伍,並且沒有編制T8 5 40mm榴彈槍和一式66mm戰防火箭。 每個憲兵排編制一個由排長和副排長組成的排部及四個憲兵班,憲兵排第四班與其他各班相 同而非裝備T74 7.62mm排用機槍,因此後備憲兵並無排用機槍的編制。不僅後備憲兵連沒有 裝備排用機槍,連常備憲兵連乃至於憲兵營都沒有7.62mm排用機槍的編制。事實上,除了憲 兵裝甲步兵239營以外,所有憲兵營和憲兵連的最大火力就是T75班用機槍,這部分在後面會 詳述原因。 #1cEM48z5 (Military) 全國案步兵營:編裝人數整理與能力分析 眼尖的人看完上面的編制後就會發現,憲兵連相較步兵連等其他部隊並沒有在排級建制上編 制所謂的”傳達兵“,然而這並不是因為憲兵排級以下部隊不用通信和傳令。 在解答問題答案之前需要先思考一個問題:地區憲兵的任務究竟是什麼? https://i.imgur.com/OnGNEMp.jpeg
台北車站反恐演習 地區憲兵的任務是反恐攻嗎? 並不是,反恐攻是特勤部隊的任務,而不是地區憲兵的責任。 https://i.imgur.com/RZ6xpxG.jpeg
漢光38號重要目標奪還演習 地區憲兵的任務是重要目標反突擊應援作戰嗎? 並不是,反突擊應援作戰是陸戰隊反應部隊和特戰、特勤的任務,而不是地區憲兵的責任。 https://i.imgur.com/Aca8Wlj.jpeg
憲兵203指揮部限制空間戰鬥訓練 地區憲兵的任務是城鎮戰嗎? 並不是,這裡先不提國軍直到今天為止都不存在真正意義上的城鎮戰規劃(有編組城鎮守備 旅但是任務也與城鎮戰無關)。僅以能力而論,一個只裝備步槍和班用機槍沒有任何重火力 的後備憲兵連,甚至整個縣市只有一個憲兵連132人的微弱編制,要怎麼負荷所謂“城鎮戰 ”的作戰構想? 那麼,地區憲兵編成的後備憲兵連到底任務是什麼? https://i.imgur.com/kMvC77j.jpeg
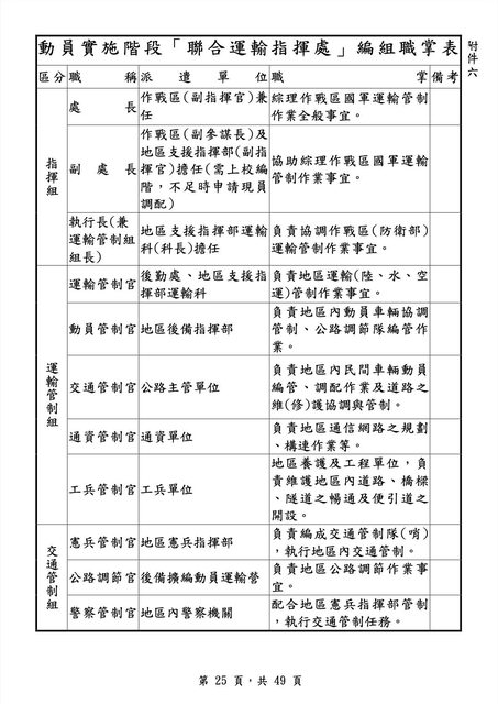
動員實施階段「聯合運輸指揮處」編組職掌表 https://i.imgur.com/vbOSNyJ.jpeg
交通管制隊人員編組基準表 (這裡需特別注意76-114人的編制正好對應憲兵連內2-3個排的編制人數) https://i.imgur.com/2yKA0zP.jpeg
動員實施階段交通管制隊車輛、裝備及器材基準表 其實地區憲兵的任務非常簡單,就是: “開設交通管制哨” 並不是去派員部隊裡督戰,也不是用編制內可憐的132人貧弱編制拿步槍機槍去跟進入城鎮 的解放軍搏命,實際上就是開設交通管制哨並負責哨點警戒和與後備運輸營及聯合運輸指揮 部完成交通調節的任務。 在憲兵排內,每個伍都配有3支VHF手持無線電,排部也配一支手持VHF無線電,一個排共有1 3支手持VHF無線電,一個憲兵連含連長在內配有40支手持VHF無線電。 https://i.imgur.com/sbw45ta.jpeg
三支部運輸群後備運輸1營3、4連交通管制路線、哨點 一個連40支無線電,基本上來說是國軍動員部隊的通信能力巔峰了。不過事實上,雖然一個 憲兵連配有40支手持VHF無線電,但是由於一個後備汽車運輸群編制四個後備運輸連需開設2 0個交通管制哨(一個後備運輸連開設1個公路調節站和5個交通管制哨),憲兵連編制人員 的能力也僅夠完成協助兩個後備汽車運輸營完成全功能交通調節站點開設而已。 全台編有18個後備憲兵連,運輸兵群編組的後備汽車運輸營總數有33個,這代表說全台需開 設的660個交通管制哨雖然可以完全被後備憲兵連的編制所滿足,但也僅僅就是滿足編制而 沒有太多冗余可以讓地區憲兵執行更多的任務(僅有1個憲兵連的員額可以調動)。 後備憲兵連內編有1輛輕型戰術輪車和2輛中型戰術輪車,車輛平時即編制於地區憲兵隊中。 輕型戰術輪車為連長座車,2輛中型戰術輪車則可以一次滿編制載運一個建制憲兵排進行機 動。 不過不管後備憲兵連到底機動能力和通信能力如何,都不應當指望後備憲兵連具備與登陸軍 進行城鎮戰鬥的能力,事實上他們就僅僅具備交通管制的能力而已。 二、全國案憲兵營 在談全國案新編的憲兵營之前,先來了解一下全國案憲兵營的前身:憲兵訓練中心後備憲兵 二旅(憲後二旅)。 #1cH4HG-W (Military) 新編憲兵261營成編及部隊資訊研判 在之前的文章中已經解析過了,憲兵202指揮部新編的憲兵261-264營極有可能就是被裁撤 的憲後二旅所穢土轉生而來。因此這四個憲兵營戰術位置很有可能繼承憲後二旅原有憲兵營 的防區,那麼憲後二旅的防區位置在哪呢? https://i.imgur.com/bBHB9Zc.jpeg
2024年前憲後二旅292-295營及旅部連戰時戰術位置 雖然說在憲後二旅被裁撤前我始終沒有找到該旅憲兵291營和通信連的戰術位置,但是由這 張圖中可知該旅部隊大致配置於台北市建國高架橋以東,因此新編憲兵營有可能會填補這些 單位裁撤後缺失的戰術位置。 https://i.imgur.com/3224jRp.jpeg
全國案憲兵營編制概圖 新編的義務役全國案憲兵營下屬單位編制與常備憲兵營編制幾乎一樣,差別僅在於全國案憲 兵營較原有憲兵營多一個憲兵連而已。 根據資料整理,全國案憲兵營軍士官兵和主要裝備估算數量如下: https://i.imgur.com/kIya3Pj.jpeg
全國案與常備(211、229、332)憲兵營編制裝備與人數表 https://i.imgur.com/tdazSWt.jpeg
全國案憲兵營下屬單位編制裝備與人數表 https://i.imgur.com/496bpN8.jpeg
全國案與常備憲兵營營部及勤務排編制判斷表 https://i.imgur.com/45xxn63.jpeg
全國案與常備憲兵營憲兵連編制判斷表 憲兵營所下轄的憲兵連與後備憲兵連基本相同,差異之處僅為食勤班被移撥至營部下屬的勤 務排所負責而已。營部及勤務排編制較為乏善可陳,沒有特別值得一提的部分。 基本來說我對於常備和義務役憲兵營與後備憲兵連所做的註解是一樣的: 由於編制內缺乏除了手槍、步槍、輕機槍的一切火力的條件下,不論是義務役還是現役憲兵 營都無法執行任何形式的正面戰鬥,尤其是“城鎮戰”。憲兵營的編制僅適合警衛任務或是 開設哨所等非戰鬥編組單位,或是作為城市戒嚴部隊使用,如果意圖將不論是常備和義務役 憲兵營投入高強度城鎮作戰環境下使用,必然會遭致極其嚴重的後果。 https://reurl.cc/xaaOXE 新聞 “憲兵將擴編至1萬1000人! 憲兵指揮部:考量敵情威脅” https://i.imgur.com/vksxCfL.jpeg
新編憲兵營是因應敵情威脅建置可恃戰力,強化衛戍作戰效能。 (憲指部新聞稿) 在經過上文深入了解憲兵部隊編裝後,新編的憲兵營真的如國軍所述是“強化衛戍作戰效能 ”和“可恃戰力”嗎? 實際上國軍在新聞中所做的論述幾乎無異於胡扯罷了。 2024年國軍憲兵營、連戰時編制人數(排除裝、砲憲) ========== 憲兵211、229、332營: 每營編制548人,總編制人數1644人。 憲兵261-264營: 每營編制673人,總編制人數2692人。 後備憲兵701-718連: 每營編制132人,總編制人數2376人。 2024年憲兵共編制7營18連,總編制人數6712人 ========== ---- Sent from BePTT on my Sony XQ-CC72 -- ※ 發信站: 批踢踢實業坊(www.ptt.org.tw), 來自: 114.136.240.206 (臺灣) ※ 文章網址: https://www.ptt.org.tw/Military/M.1715812980.A.267
jobli : 鎮壓管理自己人用的 05/16 06:58
jobli : 不用太重的武裝 05/16 06:58
jimmy5680 : 所以擴充憲兵的實際目的是? 05/16 07:20
Gdiaofuta : 戒嚴部隊吧 05/16 07:33
allan0926 : 備戰啊 05/16 07:36
jobli : 這是內部用的 05/16 07:57
ryutw : 樓主有計劃整理陸戰的嗎? 05/16 08:01
Brusolo : 40榴跟50機都沒有了,可憐哪~ 05/16 08:06
afv : 台北憲兵營角色比較類似韓國首都防衛司令部吧,反特 05/16 08:08
afv : 工滲透攻擊受警衛的機關,不是對抗正規地面作戰部 05/16 08:08
afv : 隊 05/16 08:08
ryannieh : 笑死,前面講後備,後面偷渡常備役,然後再來說常備 05/16 08:39
ryannieh : 憲兵沒戰力?順便把裝憲直接忽略? 05/16 08:39
ryannieh : 還有,你的編裝表,像是說常備憲兵沒有T74之類的是 05/16 08:44
ryannieh : 錯的。你自己google找一下就知道。 05/16 08:44
peterlee97 : 我以為憲兵隊的任務只有保護(節制/監視)縣市政府 05/16 08:52
peterlee97 : 所在而已欸.... 05/16 08:52
peterlee97 : 憲兵在作戰上只有首都衛戍的功能或是顧門的(機場 05/16 08:54
peterlee97 : 之類的)而已 其他的憲兵只有軍糾之類的功能 根本上 05/16 08:54
peterlee97 : 不是作戰的 是維持軍法的單位 05/16 08:54
ryutw : 陸軍憲兵不清楚評論,就想看樓主整理陸戰的再去對 05/16 09:28
ryutw : 差異在哪裡 05/16 09:28
ryutw : 不清楚不評論 少打個字 05/16 09:34
Gdiaofuta : 陸戰隊進度蠻慢的 05/16 09:35
Gdiaofuta : 砲兵大師又開始了 05/16 09:36
Gdiaofuta : 全國案憲兵營是裝憲嗎? 05/16 09:36
ryutw : 海軍是細漢,陸戰又更細漢,堂堂中將只是一個分區 05/16 09:36
ryutw : ,後備的人編落後合理啦 05/16 09:36
Gdiaofuta : 連標題都沒有在看的 05/16 09:40
Gdiaofuta : 不知道砲兵大師這次眼睛又跑到哪裡去 05/16 09:40
Gdiaofuta : 後備憲兵連與全國案憲兵營兩個主題寫得清清楚楚不 05/16 09:41
Gdiaofuta : 知道是有什麼問題 05/16 09:41
jobli : 我剛剛才被他教育國軍無人機可以直接給目標座標逕 05/16 09:50
jobli : 行射擊,總是給我新觀念 05/16 09:50
Brioni : 目前憲兵武裝比較像武警、特警這類 05/16 09:59
roseritter : 擴編狂站士~~~~誤 05/16 10:59
ryannieh : 所以我說你偷渡啊!前面講後備,後面把常備拉進來說 05/16 11:24
ryannieh : 沒戰力? 05/16 11:24
ryannieh : 這不是你寫的嗎?把常備拉進來不是你嗎?裝憲不是常 05/16 11:26
ryannieh : 備嗎?常備憲兵沒有T74嗎? 05/16 11:26
ryannieh : 「全國案與常備憲兵營憲兵連編制判斷表 05/16 11:26
ryannieh : 05/16 11:26
ryannieh : 05/16 11:26
ryannieh : 05/16 11:26
ryannieh : 憲兵營所下轄的憲兵連與後備憲兵連基本相同,差異之 05/16 11:26
ryannieh : 處僅為食勤班被移撥至營部下屬的勤 05/16 11:26
ryannieh : 務排所負責而已。營部及勤務排編制較為乏善可陳,沒 05/16 11:26
ryannieh : 有特別值得一提的部分。 05/16 11:26
ryannieh : 05/16 11:26
ryannieh : 05/16 11:26
ryannieh : 基本來說我對於常備和義務役憲兵營與後備憲兵連所做 05/16 11:26
ryannieh : 的註解是一樣的: 05/16 11:26
ryannieh : 05/16 11:26
ryannieh : 05/16 11:26
ryannieh : 由於編制內缺乏除了手槍、步槍、輕機槍的一切火力的 05/16 11:26
ryannieh : 條件下,不論是義務役還是現役憲兵 05/16 11:26
ryannieh : 營都無法執行任何形式的正面戰鬥,尤其是“城鎮戰” 05/16 11:26
ryannieh : 。憲兵營的編制僅適合警衛任務或是 05/16 11:26
ryannieh : 開設哨所等非戰鬥編組單位,或是作為城市戒嚴部隊使 05/16 11:26
ryannieh : 用,如果意圖將不論是常備和義務役 05/16 11:26
ryannieh : 憲兵營投入高強度城鎮作戰環境下使用,必然會遭致極 05/16 11:26
ryannieh : 其嚴重的後果。 」 05/16 11:26
achilles9132: 花蓮憲兵隊為204指揮部所轄,非203 05/16 11:53
achilles9132: 衛戍指揮部外,其他各地區就散兵查緝、敵俘收容和 05/16 11:56
achilles9132: 關鍵基礎設施防護,但做不做得到又是另外一件事了 05/16 11:56
crohns : https://i.imgur.com/xOPyTJE.jpeg 05/16 11:59
crohns : 你要排除內部威脅槍也要大管一點,不然誰會怕 05/16 12:01
Gdiaofuta : 砲兵大師好了可以了,不要一刷文刷我半個螢幕 05/16 12:24
Gdiaofuta : 散兵查緝和敵俘收容地區憲兵隊是沒有能力的,人力 05/16 12:26
Gdiaofuta : 上限在那裡 05/16 12:26
Gdiaofuta : 至於關鍵基礎設施防護實際上也輪不到地區憲兵,人 05/16 12:28
Gdiaofuta : 力和能力問題都是 05/16 12:28
Gdiaofuta : 義務役憲兵營人力倒是騰出來了,但是能力跟不上規 05/16 12:32
Gdiaofuta : 劃,所謂“關鍵基礎設施防護”的能力是始終存疑的 05/16 12:32
Gdiaofuta : 如果以後備憲兵旅下屬憲兵營曾經的規劃來看也不是 05/16 12:34
Gdiaofuta : 拿來防護什麼所謂的關鍵基礎設施,而是駐守台北市 05/16 12:34
Gdiaofuta : 各地當衛戍部隊 05/16 12:34
jobli : 重防營:靠北,當恁北塑膠嗎? 05/16 12:36
Gdiaofuta : 但是這個所謂的衛戍部隊也沒有真正意義上的衛戍能 05/16 12:37
Gdiaofuta : 力,但凡遇到不能以步槍機槍解決的目標都無力應對 05/16 12:37
jobli : 對付自己人民不需要重火力 05/16 12:38
jobli : 維持社會秩序時,主要是暴民跟滲透人員 05/16 12:39
Gdiaofuta : 重防營也只比憲兵營好一點而已,有排用機槍、66火 05/16 12:39
Gdiaofuta : 箭彈、60迫砲,但是說實在這個差異性...... 05/16 12:39
Gdiaofuta : 所以我就說義務役憲兵營和常備憲兵營實際上的能力 05/16 12:40
Gdiaofuta : 就是當戒嚴部隊用 05/16 12:40
ryannieh : 我在說你偷渡,你在給我避而不答?不然常備憲兵有沒 05/16 13:00
ryannieh : 有T74要不要回答一下? 05/16 13:00
Gdiaofuta : 常備憲兵就是只有239營有T74,你到底想怎樣? 05/16 13:02
Gdiaofuta : 239營是裝憲,跟211、229、332一樣嗎?是本文內容 05/16 13:03
Gdiaofuta : 嗎? 05/16 13:03
Gdiaofuta : 砲兵大師你好好去查憲兵除了快反連和239營以外誰裝 05/16 13:08
Gdiaofuta : 備有T74再來嘴行嗎 05/16 13:08
Gdiaofuta : 連編制配賦都搞不懂就又開始抓著人不放跳針是怎樣 05/16 13:09
jobli : 國軍砲兵用無人機遠端觀察定位逕行射擊的大師你敢 05/16 13:10
jobli : 嘴 05/16 13:10
Gdiaofuta : https://i.imgur.com/geQG7ko.jpeg 05/16 13:14
Gdiaofuta : 說一般憲兵營有T74的根本活在自己世界裡,實際上就 05/16 13:14
Gdiaofuta : 是只有T75然後自己搞不清楚就出來噴 05/16 13:14
jobli : 對空打飛機這招原來憲兵也有 05/16 13:40
peterlee97 : 防空射擊XDD 05/16 13:41
achilles9132: 人力當然是無法負荷,甲級隊都很硬,更何況是乙和 05/16 13:51
achilles9132: 丙級隊,所以才會那麽慘 05/16 13:51
Gdiaofuta : 但是憲兵擴編目前沒有補足地區憲兵的能力缺陷而是 05/16 13:54
Gdiaofuta : 補在衛戍區裡,所以量能一樣不夠 05/16 13:54
Gdiaofuta : 導致衛戍區憲兵職能過剩而地區憲兵仍然拮据度日, 05/16 13:55
Gdiaofuta : 旱的旱死澇的澇死 05/16 13:55
Gdiaofuta : 如果這四個新編憲兵營不要補給202,而是203、204、 05/16 13:56
Gdiaofuta : 205指揮部和東部各補一個憲兵營會好一點 05/16 13:56
jobli : 我下一篇又講了,目前建軍是拱衛中央模式 05/16 14:07
sisik : 50機槍的子彈鍊沒什麼吧! 外島彈庫一堆自己可拍一堆 05/16 14:08
sisik : 基本上外島連級的彈藥兵,都有庫房所有的鑰匙, 05/16 14:09
sisik : 規定根本沒人理. 彈庫一日兩清,主官根本沒人會去 05/16 14:10
sisik : 都是彈藥兵把簿冊拿出來,給值星官簽 05/16 14:11
jobli : 他意思是那時憲兵有50機... 05/16 14:12
sisik : 砲兵會比較好,因為他們是士官職,上面較重視, 05/16 14:12
sisik : 本島彈鍊能拿出來嗎? 不是管很嚴? 05/16 14:13
ryannieh : 笑死,先不管其他單位有沒有T74,裝憲和快速反應連 05/16 15:21
ryannieh : 不是常備憲兵? 05/16 15:21
Gdiaofuta : 砲兵火箭砲雷達野戰防空大師你差不多了啦,裝甲憲 05/16 15:22
Gdiaofuta : 兵營跟憲兵營是同回事嗎?那你要不要乾脆連空軍憲 05/16 15:22
Gdiaofuta : 兵中隊都一起拉進來扯淡 05/16 15:22
Brioni : 大大們有沒有興趣發一篇釜山防禦戰對比台北盆地,面 05/16 15:25
Brioni : 積規模應該算相近 05/16 15:25
Gdiaofuta : 等我資料收集齊全後會發一篇台北作戰分區與衛戍區 05/16 15:26
Gdiaofuta : 的守備戰術觀察 05/16 15:26
Brioni : Respect = =b 05/16 15:27
Brioni : 雖然釜山防禦戰有將近15萬人擠在守,海上還有第七艦 05/16 15:29
Brioni : 隊,國軍應該不太可能這樣搞 05/16 15:29
Gdiaofuta : https://i.imgur.com/lZ8ZJA7.jpeg 05/16 15:30
Gdiaofuta : 國軍人沒有這麼多,但是地區內的純步兵連很多 05/16 15:30
Brioni : 你標的有些單位只有吃飯人員(X 高階軍官(O 05/16 15:31
Brioni : 不過沒差,跟存在艦隊一樣,有單位存在對面就有顧忌 05/16 15:32
Brioni : 應該吧 05/16 15:32
Gdiaofuta : 我真希望那些步兵連能對解放軍形成顧忌,畢竟真的 05/16 15:34
Gdiaofuta : 是字面意義上的什麼裝備都沒有 05/16 15:34
jobli : 很怪這種文國軍支持者都不出來反駁 05/16 15:43
jobli : 有步槍啊,有人覺得步槍訓練很重要呢 05/16 15:43
Gdiaofuta : 有啊,有個在堅持憲兵營有T74然後被洗臉後把一般憲 05/16 15:45
Gdiaofuta : 兵營滑坡到跟裝甲憲兵營和快反連是同樣類型單位的 05/16 15:45
Gdiaofuta : 大師。 05/16 15:45
Gdiaofuta : 大師為奇才,凡是砲兵、火箭砲、雷達、野戰防空、 05/16 15:48
Gdiaofuta : 憲兵機槍等,無所不通、無所不會、無所不曉,甚至 05/16 15:48
Gdiaofuta : 連憲兵營沒有的裝備都能憑空硬掰硬凹再一通滑坡到 05/16 15:48
Gdiaofuta : 變成有。 05/16 15:48
jobli : 現在是反裝甲大濕了 05/16 15:58
ja23072008 : 推。然後說到步槍訓練喔。要說現代個人防護裝備、 05/16 18:33
ja23072008 : 基礎醫護訓練及器材、全天候觀瞄標定器材、基礎射 05/16 18:33
ja23072008 : 擊訓練與日夜間瞄具和彈道計算等等,包含負重行軍與 05/16 18:33
ja23072008 : 野營的現代步兵“基礎”訓練都不需要納入規劃考量。 05/16 18:33
ja23072008 : 唯一改進方式就是編裝完全恢復上個世紀三精案時期就 05/16 18:33
ja23072008 : 能改善一切問題。 05/16 18:33
ja23072008 : 那麼你就知道這跟現在不少高層喜好研究曾胡志兵語 05/16 18:33
ja23072008 : 錄一樣。兩個差異是一個停滯時間在20世紀初期,一 05/16 18:33
ja23072008 : 個在20世紀後期。然後一個在考思想史,一個在考制 05/16 18:33
ja23072008 : 度史。 05/16 18:33
ja23072008 : 以重演團體的標準來看,cosplay比較近代的組織看起 05/16 18:35
ja23072008 : 來自然會比較“先進”。 05/16 18:35
jobli : 結果現在回到北伐 05/16 18:44
cppwu : 憲兵用的是TETRA無線電,不是VHF機 05/16 19:37
Gdiaofuta : TETRA應該沒有配給後備憲兵連? 05/16 19:38
Gdiaofuta : 我反正沒有看過 05/16 19:38