原文來源:https://www.chinatimes.com/realtimenews/20231129004776-260417?chdtv 原文摘要:美國替烏克蘭尋到了5萬枚105毫米砲彈、2萬枚155毫米砲彈和5千枚203毫米 砲彈,華盛頓和雅典正在洽談這7萬5千枚砲彈的軍購協議,後將轉交給烏克蘭, 依照今年4月烏軍公布日消耗量4000發來說,可供烏克蘭打2至3週。 烏克蘭外交部長庫列巴(Dmytro Kuleba)在11月中旬在媒體節目上表達了對歐洲聯盟( EU)履行承諾的懷疑。歐盟曾承諾在2024年3月之前協助烏克蘭提供1百萬枚砲彈,但這個 目標現在看起來無法達成。 心得感想:1.當個代理人連砲彈都不管夠嗎...沒記錯的話烏俄戰爭的時間單位是年不是 周欸,這供應量是三小 2.希望希臘百年珍藏能夠適應烏克蘭的多國裝備XD 注意事項:請注意版規內容。 -- ※ 發信站: 批踢踢實業坊(www.ptt.org.tw), 來自: 220.135.222.174 (臺灣) ※ 文章網址: https://www.ptt.org.tw/Military/M.1701311538.A.921
jobli : 怎麼不來台灣買,我們很多 11/30 10:33
Leo0422 : 現在還有203砲? 11/30 10:37
Leo4891 : 砲彈不夠用 美國自己的產能也沒拉起來? 11/30 10:37
peterlee97 : 認真的 可以來跟台灣買 台灣那坨庫存是真的需要清一 11/30 10:39
peterlee97 : 下 然後讓205好好做一批新的 11/30 10:39
Quaranta: 真的有這麼多人在找包養 11/30 10:39
peterlee97 : 順便練練冶金化學配藥等等技術 11/30 10:39
fman : 先前鷹式已經有向台灣收去烏克蘭用了,台灣肯定在收 11/30 10:43
fman : 購名單上,但可能考量距離所以先從近的歐洲國家開始 11/30 10:43
fman : 收吧,如果還是不夠未來的確是有機會向台灣收,那能 11/30 10:43
fman : 清一清那些老砲彈也不錯,不過先決條件是備彈量要夠 11/30 10:44
schlemm: 有人可以分析一下包養平台的差異嗎 11/30 10:44
kyowinner : 打這麼久了 產線開不起來嗎? 卡在原物料? 11/30 10:44
jason748 : 是整體供應鏈的問題 11/30 10:45
cloud1138 : 沒有長期訂單誰都不願意大開產線,會賠錢 11/30 10:46
AndyMAX : 希臘不是還要對付土雞 會賣嗎 11/30 10:49
ryannieh : 臺灣的老式砲彈人家搞不好還不想用… 11/30 10:50
Wirol: 那個包養網人最多XD 11/30 10:50
colorghost : 台灣砲彈夠支援烏克蘭?我以為陸軍155庫存量根本不 11/30 10:51
colorghost : 夠我們打一輪欸… 11/30 10:51
rtwodtwo : 我們155還是M107老砲彈 死撐活撐就25公里射程 人家 11/30 10:51
rtwodtwo : 看不上眼吧 11/30 10:51
MarchelKaton: 希土又不會真的打起來,幹嘛不賣,你庫存擺家裡也 11/30 10:52
marecht: 我妹上包養網被我發現= = 11/30 10:52
MarchelKaton: 是花錢維護 11/30 10:52
RAA1144557 : 現在清庫存砲彈可以吧,能用就好 11/30 10:52
rtwodtwo : 他們要北約常用的M795 M549這類的吧 11/30 10:53
jobli : https://i.imgur.com/0y6UYA5.jpg 11/30 10:53
jobli : 烏克蘭有用m107的彈啊 11/30 10:53
riokio: 隔壁桌的人竟然在討論包養... 11/30 10:53
buffalobill : 會不會到最後北韓供應俄羅斯 南韓供應烏克蘭 11/30 10:54
jobli : 台灣彈藥也有翻修,只是翻的量追不上 11/30 10:54
meowgy : tw鷹式給烏克蘭用是有新聞嗎?沒這印象 11/30 11:02
jobli : 台灣砲彈至少有攜行量的n倍,n>3 11/30 11:02
jobli : 但保存的品質不能說一模一樣 11/30 11:02
wiimas: 樓上是不是被包養 11/30 11:02
jobli : 另外發射藥問題比較大就是了 11/30 11:05
SSSDDK : 國軍砲彈庫存量大到一個離譜,在役時有幸看過大肚山 11/30 11:17
SSSDDK : 彈藥庫的資料 11/30 11:17
OpenGoodHate: 烏克蘭也收了一堆M109A2,所以台灣的彈剛好 11/30 11:21
jobli : 因為不同戰役階段都有準備不同量 11/30 11:22
Branlli: 樓下被包養 11/30 11:22
jobli : 整體非常大,還沒算當年各地分囤前支點的500噸彈庫 11/30 11:24
jobli : 量不是問題,質不好說 11/30 11:24
peterlee97 : 國軍(一般)彈藥量 如果拉去打一戰 說不定都夠打== 11/30 11:26
peterlee97 : 都還有掃割一割都能撿到彈藥庫的狀況了 11/30 11:26
AfterDark : 上次美國才來台灣收鷹式啊 總不會是拿去自己用吧 11/30 11:33
Cinedt: 現包養都上檯面了嗎 11/30 11:33
AfterDark : 合理判斷是拿去支援啊 11/30 11:33
andyken : 台灣的砲彈量絕對比世界上大部分國家多很多 11/30 11:40
jason748 : 上次有烏軍打巴基斯坦砲彈打到膛炸還是怎樣 國軍砲 11/30 11:45
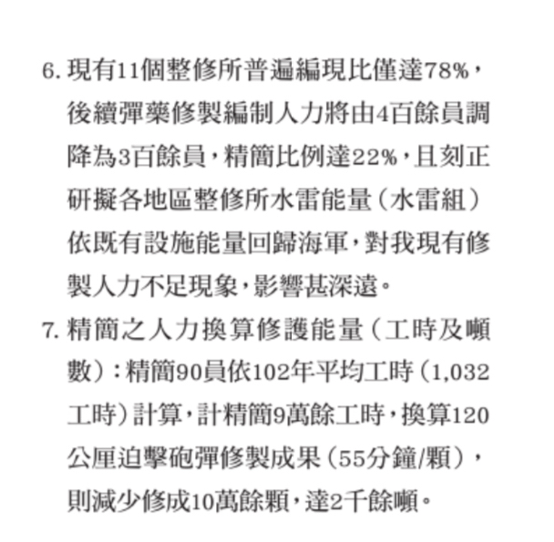
jobli : 量不是問題啊,一直是質的問題,尤其當年裁員連整修所 11/30 11:45
jobli : 的人都狂裁400多人砍到300人 11/30 11:45
Drither: 在包養網遇到朋友= = 11/30 11:45
jason748 : 彈品質應該不至於會這樣吧 11/30 11:45
jobli : 裁整彈所技術人員不知道搞什麼 11/30 11:50
kongsj : 台灣要收也是偷偷收,不會見光 11/30 11:52
design0606 : 國軍彈藥庫從精實案之後不是都很亂嗎 11/30 11:56
Bf109G6 : 臺灣有沒有機會賣砲彈養產線(?) 11/30 11:57
Notker: 問卦:有包養SD的卦嗎 11/30 11:57
jobli : https://i.imgur.com/3742MfX.jpg 11/30 11:59
jobli : 當年裁軍専挑後勤人員下手啊 11/30 11:59
jobli : https://i.imgur.com/XlYcSS5.jpg 11/30 12:01
jobli : 至於為什麼裁軍去從培養難度很高的技術人員下手 11/30 12:01
jobli : 不好說,彈庫砍100人可能10年也培養不回來 11/30 12:01
Peycere: 隔壁桌好像是包養SD在見面XD 11/30 12:01
jobli : 隨便砍一個步兵營就能有近700個員額了 11/30 12:01
chenyeart : 我們有自產105、155的能力嗎?萬一被買完就糗了吧? 11/30 12:03
OpenGoodHate: 105/155有國產彈,只是是舊款的 11/30 12:07
peterlee97 : 裁到後勤主要是當年都會說大陸軍什麼的 後勤人就特 11/30 12:14
peterlee97 : 別多 不砍他其他軍種會不服且數字很難壓 11/30 12:14
vd422: aSugarDating = 包養SD? 11/30 12:14
peterlee97 : 然而放到現在是擴軍 但是卻沒有一絲一毫對於後勤單 11/30 12:14
peterlee97 : 位的擴編 我覺得很可怕 11/30 12:14
peterlee97 : 對了 後勤單位也被普遍認為相對爽的單位 他們閒的 11/30 12:16
peterlee97 : 事情是非常沒事的 11/30 12:16
peterlee97 : (當年同梯的去蛋庫補庫 在精萃前過得滿滋潤的) 11/30 12:16
lutano: 未看先猜這包養網 11/30 12:16
peterlee97 : 精萃後就.. 11/30 12:17
zeumax : 美國也才剛結束阿富汗佔領活動沒多久,連續幾年戰爭 11/30 12:56
zeumax : 彈藥都是消耗鉅大的,產能哪能說拉就拉 11/30 12:56
zeumax : 台灣舊庫存多,自然也不會想到要顧後勤產能 11/30 12:57
suyusian : 彈庫會爽嗎?我同梯98預官幾個彈庫的都過得很慘,有 11/30 13:50
muiwo: 有人知道包養SD是什麼嗎 11/30 13:50
suyusian : 一個還整天說想自殺,抵金前還上吊了一個 11/30 13:50
jobli : 看單位吧,我一個帶過的入伍生,三軍去繳彈碰到,負責 11/30 13:53
jobli : 收彈的,每天吃喝oo帶的心意都胖了 11/30 13:53
hedgehogs : 彈庫人變少砲彈可沒變輕 11/30 14:04
CLisOM : 沒跟土耳其喬好的話說不定賽普勒斯又要動盪 11/30 14:04
sunuzo: 一定又是這包養網 11/30 14:04
geesegeese : 某島國:(提皮包)有需要代工嗎? 11/30 15:02
clarencex : 只要砸單給台灣,烏軍早就推平莫斯科了 11/30 15:10
jason748 : 怎不說中華民國沒丟掉大陸的話,現今中國至少是軍援 11/30 15:16
jason748 : 烏克蘭前三大國,還真有可能推到莫斯科 11/30 15:16
jason748 : 所以一切都是蔣公的錯(X) 11/30 15:17
UNIQC: 包養平台不意外 11/30 15:17
yuinghoooo : 俄軍的話一天就能用光 11/30 15:21
Noback : 民主國家兵工廠,唉 11/30 16:32
kongsj : 748共啥小啊 中國根本沒軍援烏克蘭啊 11/30 17:27
cookingcat : 樓上應該看不懂喔 11/30 17:44
jerrylin : 戰爭本來就是消耗的比製造快 11/30 18:00
dewaro: 覺得包養網EY嗎 11/30 18:00
jerrylin : 你製造的量真的超過消耗 那戰爭結束就慘了 11/30 18:01
jerrylin : 美國大蕭條就這樣搞出來的 11/30 18:01
jerrylin : 砲彈短缺問題烏俄都有 烏克蘭不能只會抱怨 11/30 18:01
design0606 : 地區彈庫翻堆就夠他們哭了 之前太平里翻堆還到處要 11/30 18:48
design0606 : 友軍支援 11/30 18:48
Elfego: 包養網站葉配啦 11/30 18:48
jetzake : 美國遲遲沒有增產砲彈的原因就是美國自己用不到 11/30 19:06
jetzake : 如果今天這場是美軍去打 砲彈絕不會用到這麼多 11/30 19:07
jetzake : 然後這些增開出來的產線 戰爭結束又要全部廢棄 11/30 19:08
jetzake : 原料機具都還好 要是雇了人 裁員又是個大麻煩 11/30 19:08
jetzake : 不止美國 在歐洲增產砲彈也會有同樣問題 11/30 19:09
Nicodim: 記者收了包養網多少啦 11/30 19:09
jetzake : 還是那個老結論 你要美國出錢出武器都小事 11/30 19:11
jetzake : 你要他出人 那就茲事體大 11/30 19:11
iqeqicq : 蘇聯有「戰時共產主義」的政策 11/30 19:43
jason748 : 83樓看不懂? 11/30 21:50
hitlerx : 看不懂梗就放生 彈讓我們生啊 不然就把我們舊彈拿走 12/01 00:35
Foning: 包養真亂 12/01 00:35
hitlerx : 讓我們新造來補庫存 反正我們僱人跟開除那麼EZ(嘆 12/01 00:36
centra : 拖式也可以拿去打一打 庫存爆多 12/01 21:37