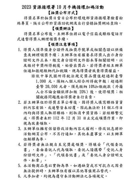
環境部資源循環署為鼓勵民眾回收廢手機, 過去從108年起訂10月為「手機回收月」,以 廢手機回收抽獎活動,推廣廢手機回收及兌換企業專屬優惠,並向民眾宣傳資源回收的觀 念,持續結合業者及縣市環保局共計提供超過1.4萬個回收據點,使回收更便利,管道更 多元、優惠更好康,供民眾選擇,鼓勵民眾回收廢手機。 還有「手機回收3+1」再加碼,每集滿3次抽獎機會就加贈1次抽獎機會,回收越多機會越 多。 活動詳情https://phonerec.com.tw/ 抽獎登錄 https://phonerec.com.tw/register 抽獎方式&領獎辦法 https://i.imgur.com/vsAuqN6.jpeg
https://i.imgur.com/YoPyO3v.jpeg
https://i.imgur.com/iQta6sL.jpeg
另外 10月起將廢手機、平板投入台北市神腦門市的指定回收箱,每台可領50元7-ELEVEN禮券乙 張,回收當下加入神腦會員再送50元神腦幣。 響應環境部10月「手機回收月」活動,神腦與臺北市政府環境保護局合作,於臺北市21家 神腦門市,設置手機回收箱,鼓勵市民朋友回收廢手機、平板,每回收乙臺可換取50元7- ELEVEN禮券;在全台神腦門市回收廢手機、平板並成功登錄,還有機會抽中iPhone 16、S amsung Galaxy S24旗艦新機等獎項,回收當下加入神腦會員再送50元神腦幣入會禮,次 月再贈50元神腦幣,並發送平板、穿戴裝置、手機配件優惠券。 (圖文段落轉po來自於udn) https://i.imgur.com/9awJ0o2.jpeg
原文在這↓ https://udn.com/news/story/7266/8263044 循環署與民間企業 額外加碼內容詳情 https://drive.google.com/file/d/1Cs33WL6rgE5g1yg_FNgkJb7y7kB81Q9M/view?usp=sha re_link https://i.imgur.com/Uo0JWb1.jpeg
EX.超商回收價變成24元 https://i.imgur.com/tkeDs38.jpeg
今日颱風假 帶三隻磚去全家得到回收金72元 (智障手機也可以後來我又加碼去全家回收掉) 再補差額26元買了4包安城泡麵 https://i.imgur.com/ADvgPYA.jpeg
https://i.imgur.com/L2NDZND.jpeg
https://i.imgur.com/QGdUkVM.jpeg
辛拉麵49元買一送一 到10/6 https://i.imgur.com/4YC1MFB.jpeg
八道泡菜麵49元買一送一 到10/29 https://i.imgur.com/qUhPXyo.jpeg
最後祝大家颱風天平平安安 -- ※ 發信站: 批踢踢實業坊(www.ptt.org.tw), 來自: 180.177.8.23 (臺灣) ※ 文章網址: https://www.ptt.org.tw/Lifeismoney/M.1727804924.A.381
xylinum: 回收前手機要重置嗎?可是電池澎起來了,61.231.1.233 10/02 02:06
在意個人隱私建議要,但我三隻都變磚,也無法重置。
xylinum: 我不敢充電.. QQ61.231.1.233 10/02 02:06
電池過放也會澎脹,所以就算有插電要充可能也都沒反應,當然還是安全第一為首要考量 。
stark5566: 我也是電池都膨脹到無法面板都分離了不36.227.103.13 10/02 03:03
stark5566: 敢充電36.227.103.13 10/02 03:03
回收金沒多少,不要冒著生命財產危險,自行評估喔。
JJFROMCIA: 謝謝通知112.105.67.184 10/02 03:52
每年10月都有這個活動,我也是第一次選在10月參加,不然之前都是直接拿去超商回收, 只有12元XD
s91026: 我是前天清租客三層樓透天厝,1X支手機114.40.209.5 10/02 05:52
s91026: 先回收3隻才發現有這活動,才等隔年回收114.40.209.5 10/02 05:53
s91026: 不然那時候清完應該還沒十月114.40.209.5 10/02 05:53
s91026: 第一句話是前年 打錯字114.40.209.5 10/02 05:53
s91026: 租客烙跑 欠一年租金+水電費*我自己清0$哭114.40.209.5 10/02 05:54
s91026: 爺爺以前還對媽那麼好,沒錢少拿租金 也OK114.40.209.5 10/02 05:55
s91026: 他清潔三樓疊成癱瘓,還硬要說過年回來114.40.209.5 10/02 05:56
s91026: 結果七月底還是沒消息才請人開鎖,清東西 114.40.209.5 10/02 05:56
幫你GG
lightsuper: 無法開機也能回收嗎?106.64.137.181 10/02 07:01
s91026: 便利商店回收,壞掉的也能回收114.40.209.5 10/02 07:39
Yes感謝幫忙答覆
JackeyChen: 之前華為有送傘 這次都沒了125.230.250.127 10/02 07:39
對啊 我也有爬文到
klgfan: 智障型也有錢拿嗎42.70.202.251 10/02 08:11
應該有吧,當古董收藏紀念可能比較有價值
loking: 租客1x支手機 是做詐騙嗎223.136.152.77 10/02 08:17
哈哈 抓寶可夢啦
s91026: 並不是,多數都智障型手機就從小到大都沒扔 114.40.209.5 10/02 08:33
s91026: 智障型的也能回收114.40.209.5 10/02 08:33
感謝解惑
Muratlo: 我手機已無法開機...難道已經沒有粉碎手 114.34.235.200 10/02 08:56
Muratlo: 機的回收方式了嗎? 114.34.235.200 10/02 08:56
充電孔用一字起子把金手指挖爆
s91026: 我記得有破壞充電孔的方式,你可以破壞那邊114.40.209.5 10/02 08:57
對對對
dir2007: 已經拿到便利商店回收了 感謝 1支24元 36.224.50.76 10/02 09:08
不無小補啦
aqn23520: 感謝資訊,一隻24,跟之前回收 差很多 118.231.129.59 10/02 10:49
aqn23520: 欸118.231.129.59 10/02 10:49
多一倍,且還能抽獎,但不用太期待
percychuang: 要粉碎手機的話..華碩維修中心光華店175.181.154.198 10/02 11:01
percychuang: ,在善導寺捷運站附近,如果我沒看錯175.181.154.198 10/02 11:01
percychuang: ,有一台粉碎手機用的機器,還可以順175.181.154.198 10/02 11:01
percychuang: 便回收…可以詢問試試看175.181.154.198 10/02 11:01
通勤成本遠超過回收價
finhisky: 怕隱私,丟到水桶泡幾天再回收?1.200.150.128 10/02 11:25
會不會變成水鴛鴦爆炸
Muratlo: 感謝P大提供資訊114.34.235.200 10/02 11:41
感謝p大補資訊
liaokevin: 之前回收活動用蝦皮,送滿50-50元全站101.137.161.100 10/02 11:53
liaokevin: 折價券,今年只有抽獎101.137.161.100 10/02 11:53
所以看來看去好像超商比較方便
rwimc2001: 自從看到上次有人把I6當時空膠囊後 49.216.31.214 10/02 12:54
rwimc2001: 我就不想賣或丟掉了 回憶無價49.216.31.214 10/02 12:54
會真的想丟回收 就是都是無法開機的狀況了
mrschiu: 以前便利商店有一種機器能幫你把手機孔36.229.74.168 10/02 14:15
mrschiu: 壓壞...自己拿去壓壞之後再交給店員回收36.229.74.168 10/02 14:16
這個我沒看過 但全家網上官方回收資訊有提到銀幕不能有破損
Boston: 謝謝分享,剛才送三隻手機上路36.227.67.239 10/02 14:35
幫安心上路
Boston: https://i.imgur.com/B2djPxw.png36.227.67.239 10/02 14:35
看起來狀況好像都還可以耶?
Boston: 我先用一字起子破壞充電孔後才回收 36.227.67.239 10/02 14:35
簡單做法只能醬 如果回收機還能正常開關機沒有鎖密碼 不知道回收途中是否會被偷天換 日 只怕有心人而已
cfe1111: 平板有嗎?27.242.199.56 10/02 15:27
全家回收金40元 https://nevent.family.com.tw/fami-recycle/
lovedls: 手機本身好的嗎? 充電孔插座更換不是很61.230.9.41 10/02 15:35
lovedls: 難的技術喔。61.230.9.41 10/02 15:35
話說沒錯啦 就看回收商有沒有職業道德了
sunlightx: 一次拿三隻去有三組登入序號嗎?平板不27.51.121.111 10/02 16:30
sunlightx: 知道可不可以?27.51.121.111 10/02 16:30
我是登錄發票號碼 手機數量自填 平板不確定 但有了消費紀錄官方都查得到正確數量資訊
yuki77: 手機以前不是一隻30嗎? 39.15.56.101 10/02 19:26
aqn23520: 樓上,我知道超商有回收手機時,就是12118.231.129.59 10/02 19:51
aqn23520: 元/支 118.231.129.59 10/02 19:51
我記得很久以前應該是有30元 因為我印象中是換了一杯美式咖啡
LimboWings: 請問平板有回收嗎114.40.211.175 10/02 20:33
全家回收價40元 https://nevent.family.com.tw/fami-recycle/ https://i.imgur.com/7bImfK8.jpeg
https://i.imgur.com/NeceQD9.jpeg
可否參加抽獎活動 不太清楚耶
angels999: 借文章問,無法開機的手機是不是就無法118.231.169.199 10/03 10:31
angels999: 重置了(因為隱私問題一直不敢回收,但118.231.169.199 10/03 10:31
angels999: 又放好多年了)118.231.169.199 10/03 10:31
最簡單方式充電孔自行破壞掉 如果真的很在意就繼續留著吧
mars1985: 截圖那麼模糊是要給誰看111.83.208.86 10/03 15:47
因為你文章內容沒有認真看 加碼詳細內容不是有附上了 https://drive.google.com/file/d/1Cs33WL6rgE5g1yg_FNgkJb7y7kB81Q9M/view?usp=sha
afatjie: 平板可以拿去NOVA或是華碩皇家俱樂部回收1.165.227.201 10/03 19:09
ANTHEIA: 平板我問了就是樓主大說的超商40元而已,114.45.59.53 10/04 12:46
ANTHEIA: 不算抽獎。114.45.59.53 10/04 12:46
moonlitwind: 看活動清
單台北市的神腦門市會多 給711 111.71.80.202 10/04 18:36 循環署的活動清單沒看到神腦的 只有看到這兩家 https://i.imgur.com/uGD2VzR.jpeg
https://i.imgur.com/qulZGzQ.jpeg
moonlitwind: 的商品卡,肉身測試的結果是一隻機111.71.80.202 10/04 18:36
moonlitwind: 子有20點的hami point加1張50元的7-1111.71.80.202 10/04 18:36
moonlitwind: 1商品卡。神腦幣則是我以前就加入過111.71.80.202 10/04 18:36
感謝提供資訊
moonlitwind: 會員花掉了,目前還沒看到東西就是,111.71.80.202 10/04 18:36
moonlitwind: 不知道次月會不會送東西就是。然後還111.71.80.202 10/04 18:36
moonlitwind: 有抽獎序號。平板可回收,他們只需要111.71.80.202 10/04 18:36
moonlitwind: 知道機子的廠牌即可。111.71.80.202 10/04 18:36
moonlitwind: 平板也有抽獎序號。111.71.80.202 10/04 18:37
ANTHEIA: 疑 我打去環保局問的她就說平板沒有114.45.59.53 10/04 18:44
打錯單位吧? 主辦是資源循環署
amosalex: 活動Q&A第九題:10 月手機回收月加碼活122.99.17.231 10/05 18:19
amosalex: 動僅限於廢手機回收,不限廢手機型號122.99.17.231 10/05 18:21
amosalex: 只要是原具有通訊功能之行動通訊產品,122.99.17.231 10/05 18:24
amosalex: 且含外殼及電路板都符合廢手機回收標準122.99.17.231 10/05 18:27
amosalex: https://reurl.cc/kygORd122.99.17.231 10/05 18:29
cjenwei: 請問神腦就是指中華電信嗎?27.52.228.12 10/05 18:41
不是喔 可參考這篇新聞 https://udn.com/news/story/7266/8263044
amosalex: 剛去神腦門市,一帳號最多交易兩筆122.99.17.231 10/05 21:21
amosalex: 用ipadmini第一台兩台換了兩張50元 122.99.17.231 10/05 21:29
這樣蠻划算的
amosalex: 不過沒抽獎憑證,hami point也還入帳122.99.17.231 10/05 21:31
mulberry7: hami point 是馬上發簡訊118.231.216.130 10/06 13:05
nissy: 神腦送7-11$50只有台北有嗎?翔碩網站進去 101.137.80.9 10/06 13:51
nissy: 也是不清不楚:( 看不懂是全台有還是限台北 101.137.80.9 10/06 13:51
anpapa: 剛去北市神腦門市回收2隻舊手機,有小七50 114.44.82.159 10/06 14:22
anpapa: 點卡,Hami point 20點,神腦點數(沒在用 114.44.82.159 10/06 14:22
anpapa: ),還有抽獎序號1組。 114.44.82.159 10/06 14:22
anpapa: *每一隻114.44.82.159 10/06 14:27
感謝提供資訊,能換到7-11的50元商品卡超讚。
moonlitwind: 神腦的資訊寫在“縣市環保局據點“裡114.34.87.123 10/06 17:29
moonlitwind: 面XD,活動官網首頁下載檔案裡面有寫 114.34.87.123 10/06 17:29
moonlitwind: ,但新聞稿寫比較清楚就是。 114.34.87.123 10/06 17:29
感謝補充資訊
asidy: 剛去超商回收沒跑出抽獎序號單欸,怎麼回事 101.12.148.18 10/20 21:25
asidy: 剛超商小姐回覆登錄時上傳交易單據照片 101.12.148.18 10/20 21:46
官網回傳抵消費發票照片 回收數量自填。 若是消費結清為0元無開發票,就上傳交易明細即可。 https://i.imgur.com/tKkmCRw.jpeg
https://i.imgur.com/2Av8q5R.jpeg
https://i.imgur.com/yTO6vG6.jpeg
xylinum: 回收前手機要重置嗎?可是電池澎起來了,61.231.1.233 10/02 02:06
xylinum: 我不敢充電.. QQ61.231.1.233 10/02 02:06
stark5566: 我也是電池都膨脹到無法面板都分離了不36.227.103.13 10/02 03:03
stark5566: 敢充電36.227.103.13 10/02 03:03
JJFROMCIA: 謝謝通知112.105.67.184 10/02 03:52
s91026: 我是前天清租客三層樓透天厝,1X支手機114.40.209.5 10/02 05:52
s91026: 先回收3隻才發現有這活動,才等隔年回收114.40.209.5 10/02 05:53
s91026: 不然那時候清完應該還沒十月114.40.209.5 10/02 05:53
s91026: 第一句話是前年 打錯字114.40.209.5 10/02 05:53
s91026: 租客烙跑 欠一年租金+水電費*我自己清0$哭114.40.209.5 10/02 05:54
s91026: 爺爺以前還對媽那麼好,沒錢少拿租金 也OK114.40.209.5 10/02 05:55
s91026: 他清潔三樓疊成癱瘓,還硬要說過年回來114.40.209.5 10/02 05:56
s91026: 結果七月底還是沒消息才請人開鎖,清東西 114.40.209.5 10/02 05:56
lightsuper: 無法開機也能回收嗎?106.64.137.181 10/02 07:01
s91026: 便利商店回收,壞掉的也能回收114.40.209.5 10/02 07:39
JackeyChen: 之前華為有送傘 這次都沒了125.230.250.127 10/02 07:39
klgfan: 智障型也有錢拿嗎42.70.202.251 10/02 08:11
loking: 租客1x支手機 是做詐騙嗎223.136.152.77 10/02 08:17
s91026: 並不是,多數都智障型手機就從小到大都沒扔 114.40.209.5 10/02 08:33
s91026: 智障型的也能回收114.40.209.5 10/02 08:33
Muratlo: 我手機已無法開機...難道已經沒有粉碎手 114.34.235.200 10/02 08:56
Muratlo: 機的回收方式了嗎? 114.34.235.200 10/02 08:56
s91026: 我記得有破壞充電孔的方式,你可以破壞那邊114.40.209.5 10/02 08:57
dir2007: 已經拿到便利商店回收了 感謝 1支24元 36.224.50.76 10/02 09:08
aqn23520: 感謝資訊,一隻24,跟之前回收 差很多 118.231.129.59 10/02 10:49
aqn23520: 欸118.231.129.59 10/02 10:49
percychuang: 要粉碎手機的話..華碩維修中心光華店175.181.154.198 10/02 11:01
percychuang: ,在善導寺捷運站附近,如果我沒看錯175.181.154.198 10/02 11:01
percychuang: ,有一台粉碎手機用的機器,還可以順175.181.154.198 10/02 11:01
percychuang: 便回收…可以詢問試試看175.181.154.198 10/02 11:01
finhisky: 怕隱私,丟到水桶泡幾天再回收?1.200.150.128 10/02 11:25
Muratlo: 感謝P大提供資訊114.34.235.200 10/02 11:41
liaokevin: 之前回收活動用蝦皮,送滿50-50元全站101.137.161.100 10/02 11:53
liaokevin: 折價券,今年只有抽獎101.137.161.100 10/02 11:53
rwimc2001: 自從看到上次有人把I6當時空膠囊後 49.216.31.214 10/02 12:54
rwimc2001: 我就不想賣或丟掉了 回憶無價49.216.31.214 10/02 12:54
mrschiu: 以前便利商店有一種機器能幫你把手機孔36.229.74.168 10/02 14:15
mrschiu: 壓壞...自己拿去壓壞之後再交給店員回收36.229.74.168 10/02 14:16
Boston: 謝謝分享,剛才送三隻手機上路36.227.67.239 10/02 14:35
Boston: https://i.imgur.com/B2djPxw.png36.227.67.239 10/02 14:35
Boston: 我先用一字起子破壞充電孔後才回收 36.227.67.239 10/02 14:35
cfe1111: 平板有嗎?27.242.199.56 10/02 15:27
lovedls: 手機本身好的嗎? 充電孔插座更換不是很61.230.9.41 10/02 15:35
lovedls: 難的技術喔。61.230.9.41 10/02 15:35
sunlightx: 一次拿三隻去有三組登入序號嗎?平板不27.51.121.111 10/02 16:30
sunlightx: 知道可不可以?27.51.121.111 10/02 16:30
yuki77: 手機以前不是一隻30嗎? 39.15.56.101 10/02 19:26
aqn23520: 樓上,我知道超商有回收手機時,就是12118.231.129.59 10/02 19:51
aqn23520: 元/支 118.231.129.59 10/02 19:51
LimboWings: 請問平板有回收嗎114.40.211.175 10/02 20:33
angels999: 借文章問,無法開機的手機是不是就無法118.231.169.199 10/03 10:31
angels999: 重置了(因為隱私問題一直不敢回收,但118.231.169.199 10/03 10:31
angels999: 又放好多年了)118.231.169.199 10/03 10:31
mars1985: 截圖那麼模糊是要給誰看111.83.208.86 10/03 15:47
afatjie: 平板可以拿去NOVA或是華碩皇家俱樂部回收1.165.227.201 10/03 19:09
ANTHEIA: 平板我問了就是樓主大說的超商40元而已,114.45.59.53 10/04 12:46
ANTHEIA: 不算抽獎。114.45.59.53 10/04 12:46
moonlitwind: 看活動清
moonlitwind: 的商品卡,肉身測試的結果是一隻機111.71.80.202 10/04 18:36
moonlitwind: 子有20點的hami point加1張50元的7-1111.71.80.202 10/04 18:36
moonlitwind: 1商品卡。神腦幣則是我以前就加入過111.71.80.202 10/04 18:36
moonlitwind: 會員花掉了,目前還沒看到東西就是,111.71.80.202 10/04 18:36
moonlitwind: 不知道次月會不會送東西就是。然後還111.71.80.202 10/04 18:36
moonlitwind: 有抽獎序號。平板可回收,他們只需要111.71.80.202 10/04 18:36
moonlitwind: 知道機子的廠牌即可。111.71.80.202 10/04 18:36
moonlitwind: 平板也有抽獎序號。111.71.80.202 10/04 18:37
ANTHEIA: 疑 我打去環保局問的她就說平板沒有114.45.59.53 10/04 18:44
amosalex: 活動Q&A第九題:10 月手機回收月加碼活122.99.17.231 10/05 18:19
amosalex: 動僅限於廢手機回收,不限廢手機型號122.99.17.231 10/05 18:21
amosalex: 只要是原具有通訊功能之行動通訊產品,122.99.17.231 10/05 18:24
amosalex: 且含外殼及電路板都符合廢手機回收標準122.99.17.231 10/05 18:27
amosalex: https://reurl.cc/kygORd122.99.17.231 10/05 18:29
cjenwei: 請問神腦就是指中華電信嗎?27.52.228.12 10/05 18:41
amosalex: 剛去神腦門市,一帳號最多交易兩筆122.99.17.231 10/05 21:21
amosalex: 用ipadmini第一台兩台換了兩張50元 122.99.17.231 10/05 21:29
amosalex: 不過沒抽獎憑證,hami point也還入帳122.99.17.231 10/05 21:31
mulberry7: hami point 是馬上發簡訊118.231.216.130 10/06 13:05
nissy: 神腦送7-11$50只有台北有嗎?翔碩網站進去 101.137.80.9 10/06 13:51
nissy: 也是不清不楚:( 看不懂是全台有還是限台北 101.137.80.9 10/06 13:51
anpapa: 剛去北市神腦門市回收2隻舊手機,有小七50 114.44.82.159 10/06 14:22
anpapa: 點卡,Hami point 20點,神腦點數(沒在用 114.44.82.159 10/06 14:22
anpapa: ),還有抽獎序號1組。 114.44.82.159 10/06 14:22
anpapa: *每一隻114.44.82.159 10/06 14:27
moonlitwind: 神腦的資訊寫在“縣市環保局據點“裡114.34.87.123 10/06 17:29
moonlitwind: 面XD,活動官網首頁下載檔案裡面有寫 114.34.87.123 10/06 17:29
moonlitwind: ,但新聞稿寫比較清楚就是。 114.34.87.123 10/06 17:29
asidy: 剛去超商回收沒跑出抽獎序號單欸,怎麼回事 101.12.148.18 10/20 21:25
asidy: 剛超商小姐回覆登錄時上傳交易單據照片 101.12.148.18 10/20 21:46
SARAPHINES: 結果根據網站上列的附近7-11, 店員回 36.224.21.49 10/26 12:09
SARAPHINES: 答沒接到公司有這類通知 尷尬... 36.224.21.49 10/26 12:10
SARAPHINES: 看上面有人用7-11發票但我有多支手機,36.224.21.49 10/26 12:11
SARAPHINES: 如果只有一張發票要怎麼對應抽獎機會?36.224.21.49 10/26 12:12
easonking: 今天去後山埤神腦要回收 店員直接說沒 36.227.114.134 10/29 00:21
easonking: 有禮券了 不確定是該門市還是全門市都 36.227.114.134 10/29 00:21
easonking: 沒了 36.227.114.134 10/29 00:21
nanew: 前兩天打到好幾間門市去問,都說商品卡已送 125.229.65.192 10/30 00:39
nanew: 完 125.229.65.192 10/30 00:39
nanew: 感覺是提早結束了 125.229.65.192 10/30 00:39