國家森林遊樂區~護理及其他醫事夥伴5/1-5/31免票入園 為強化我國的醫療體系照護人力資源,打造護理及其他醫事夥伴身心靈健康,#衛生福利 部 與林業及自然保育署合作,自5月1日至31日舉辦「醫事人員 ‧ 國家森林遊樂區免票 入園活動」 《醫療法》第10條涵蓋的 #醫事人員 (領有中央主管機關核發之醫師、藥師、護理師、物 理治療師、職能治療師、醫事檢驗師、醫事放射師、營養師、助產師、臨床心理師、諮商 心理師、呼吸治療師、語言治療師、聽力師、牙體技術師、驗光師、藥劑生、護士、助產 士、物理治療生、職能治療生、醫事檢驗生、醫事放射士、牙體技術生、驗光生及其他醫 事專門職業證書的人員) #持相關證明文件 即可免費進入台灣14處國家森林遊樂區,以及 免費搭乘烏來觀光台車與宜蘭太平山蹦蹦車! https://www.facebook.com/photo/?fbid=845286967637685&set=a.344686807697706 -- ※ 發信站: 批踢踢實業坊(www.ptt.org.tw), 來自: 118.232.64.143 (臺灣) ※ 文章網址: https://www.ptt.org.tw/Lifeismoney/M.1714377791.A.CBE
chinaeatshit: 整天地震我是沒有很想去啦.... 60.248.176.63 04/29 16:25
a20350567: 醫事人員都辛苦了 223.139.35.93 04/29 16:28
michidoko: 謝主隆恩啊 112.78.70.53 04/29 16:30
sad0soul: 前陣子才震過沒多少人敢去吧… 1.160.233.214 04/29 16:56
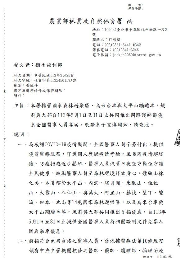
ls4860: https://i.imgur.com/cdMLelz.jpeg 61.230.86.165 04/29 17:03
UNIQC: 我妹上包養網被我發現= = 61.230.86.165 04/29 17:03
ls4860: 真的很多封閉中... 61.230.86.165 04/29 17:03
za755029: 才一個月而且還地震完,期限永久都不為223.137.111.162 04/29 17:40
za755029: 過223.137.111.162 04/29 17:40
saparpil: 別鬧了餘震活躍還鼓勵人民往山上跑114.136.223.108 04/29 19:04
NTUnpc: 三小蹦蹦車 1.160.38.71 04/29 19:21
dewaro: 隔壁桌的人竟然在討論包養... 1.160.38.71 04/29 19:21
fonce: 現在去山區風險這麼高,是嫌醫護太多嗎 114.44.10.243 04/29 19:22
ls4860: 大家不要激動其實公文三月就出來 只是剛 61.230.86.165 04/29 20:02
ls4860: 好最近遇到地震 也是沒辦法的事 61.230.86.165 04/29 20:02
ls4860: https://i.imgur.com/PhmUlhx.jpeg 61.230.86.165 04/29 20:03
syldsk: 笑死,這種公文有必要拖到兩個月? 1.171.110.230 04/29 22:54
Elfego: 樓上是不是被包養 1.171.110.230 04/29 22:54
circus1228: 還蠻好的政策阿,比給數發部出國好N倍 123.192.156.9 04/30 01:20
c14259: 終於照服有機會了 49.215.148.3 04/30 07:31
wildli0422: 拖兩個月算快的了,體育署連查個扣繳 42.76.217.185 04/30 08:28
wildli0422: 憑單都要半年 42.76.217.185 04/30 08:29
opheius: 哪裡有拖到兩個月?難道政府發公文還要c 49.217.196.148 04/30 08:39
Nicodim: 樓下被包養 49.217.196.148 04/30 08:39
opheius: c一份給你嗎 49.217.196.148 04/30 08:39
ericlin121: 推15樓 180.217.5.221 04/30 09:58
UntiedDragon: 森林遊樂區也好幾個是低海拔平地 220.134.15.253 05/01 11:33
UntiedDragon: 怕去山上還是有其他選擇 220.134.15.253 05/01 11:33