作者tgordoncheng (新竹走路王)
標題[情報] 中華路四段工程 11/8~11/11 封路交管
時間2024-11-07 20:09:50
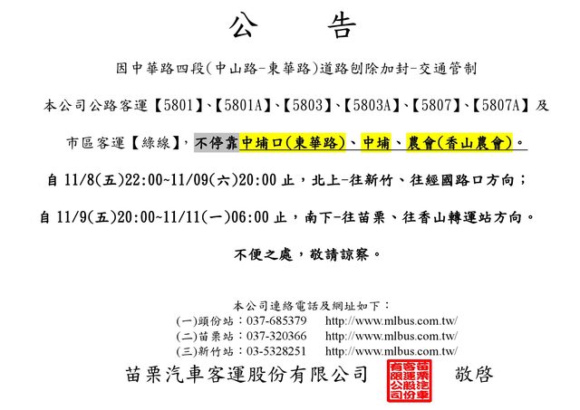
11/8 (五) 22:00~11/11 (一) 6:00 整個週末都在施工期間
看起來不是完全封路 但有部分路段分區封閉 要聽交管指示
或直接索性改道警光路、牛埔南路、牛埔東路也可以
影響公車站部分包含 (香山)農會、中埔、中埔口(東華路)
從竹客苗客的公告可以知道改道路線要怎麼走
https://i.imgur.com/MCNbkrZ.png
https://i.imgur.com/a7v2VLE.png
因為分隔島大重整 地面標線已經無法使用 故需要重鋪柏油重新畫線
https://i.imgur.com/W3IC2lb.jpg
https://i.imgur.com/xwRDYDU.jpg
https://i.imgur.com/BzF1CkK.jpg
https://i.imgur.com/fLX6izk.jpg
https://i.imgur.com/5jWHD5G.jpg
https://i.imgur.com/WJHB7S2.jpg
https://i.imgur.com/3KB3JLF.jpg
https://i.imgur.com/qEZbaml.jpg
公車站有設置公車彎
https://i.imgur.com/m2noWFN.jpg
https://i.imgur.com/hwuVR6B.jpg
https://i.imgur.com/qKybzwq.jpg
https://i.imgur.com/w7rmxn0.jpg
本來的樣子 中埔站順便把這鐵皮公車亭移除
https://i.imgur.com/TFofTOb.jpg
最近有看到台灣玻璃附近的路口開工 看來要推進到下一區了
https://i.imgur.com/artCova.jpg
代表最早開始施工這區 (中山路~牛埔南路)要進入尾聲了
包含最大的經國路、中華路口
https://i.imgur.com/j2Kybae.jpg
畢竟中華路四~六段真的是很長 不知道要多久才能完工
https://i.imgur.com/oQFctYU.jpg
--
※ 發信站: 批踢踢實業坊(www.ptt.org.tw), 來自: 123.192.88.174 (臺灣)
※ 文章網址: https://www.ptt.org.tw/Hsinchu/M.1730981392.A.082
推 hchs31705 : 前兩張圖的日期跟星期= = 11/07 20:23
對耶 那看我寫的 那才是對的
※ 編輯: tgordoncheng (123.192.88.174 臺灣), 11/07/2024 20:52:11
推 OhtaniHR : 有稍微看一下這部分的道路施作狀況 11/07 20:57
→ OhtaniHR : 我覺得非常喜歡 11/07 20:57
很高興中山路口有長出人行道 至少到公車站有
https://www.facebook.com/share/p/1PBoibDAfRA54Tq8/
推 hchs31705 : 前兩張圖的日期跟星期= = 11/07 20:23
推 OhtaniHR : 有稍微看一下這部分的道路施作狀況 11/07 20:57
→ OhtaniHR : 我覺得非常喜歡 11/07 20:57
推 tonny0620 : 有公車彎給讚 11/08 07:10