作者tgordoncheng (新竹走路王)
標題Re: [閒聊] 新竹客運 11/01 多數路線移交亦捷科際
時間2024-10-31 10:47:24
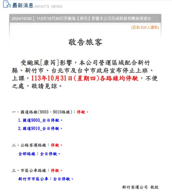
昨天新竹客運已經提前結束服務,明天開始就會是全新面貌 (除非颱風假連放兩天)
新竹客運日前發布公告,感謝鄉親的陪伴與支持
#1cqcynAz (Bus)
由於嚴重虧損經營困難,已決定退出所有公路客運路線。
11/1起新竹客運解除代駛狀態,停止營運所有公路客運路線
不影響新竹市公車、國道客運
(怕有人不知道公路客運是什麼,簡而言之就是編號為56XX的四碼公車路線,
收費比較貴不是15元的那些)
http://www.hcbus.com.tw/big5/news_in.asp?id=712&page=
https://i.imgur.com/MJhkoXk.png
關西站是2024/3/5轉型幸福巴士營運 (捷乘交通)
#1bu0M5Jn
https://i.imgur.com/rxUsdPo.png
9/1竹東站移交捷乘客運
#1cqcbhqg
https://i.imgur.com/GT2zO6j.png
最終的是明天11/1 新竹總站 (新庄子站、湖口站)、竹東總站 (芎林站)
移交亦捷科際與捷乘交通/客運
https://i.imgur.com/23ux7aR.png
----
最多乘客仰賴、大家最關心的黃金路線5608
其命運也很特殊值得特別拿出來講
5608、5673確實是由亦捷科際得標籌備
#1bqtM4c8 (Bus)
但即將上路前仍然無法湊齊所需的司機,
就請9月已經接手竹東站的捷乘客運代駛
(原本以為是捷乘支援部分班次,兩家聯營,意想不到亦捷1班都開不出來)
竹客也因此把公告撤下,移除原本公告的「亦捷科際」字樣
https://i.imgur.com/6k3MaMn.jpg
捷乘客運日前已公告 5608、5673由他們負責營運
https://www.jcha.com.tw/news_detail/78
並公布時刻表
#1d8Wq3MP (BusTimes)
除了捷乘只是過來救援之外,其本業只是規模很小的幸福巴士
居然不僅有維持竹客當前班距,還有增班,我真是對他刮目相看了
他們為此又買了很多車來跑5608 其中一部分昨天已有亮相於竹東站
https://i.imgur.com/cvO24fk.jpg
不過首日11/1並未上路 而是租用原本竹客跑5608的車輛
https://youtu.be/jqM3TE1KE4s
以及跟遊覽車業者購買匆促上路的二手車
https://youtu.be/tvV6QkwkfIY
https://youtu.be/5VkDVInB63M
實際無法開出先前公告的完整時刻表 改成大約是半小時一班車
#1d9FmYPx (BusTimes)
----
另外兩條原本新竹總站發車的5614、5615也是改到新竹北站發車
就照計畫由亦捷科際營運
https://i.imgur.com/pyoMGla.jpg
https://i.imgur.com/kKa4vVm.jpg
https://i.imgur.com/afoXIFT.jpeg
其餘路線本來就是北站發車,影響不大
以下為亦捷明日上路之路線,他們撐到最後一天都還沒公佈時刻表
http://www.yijetbus.com.tw/lineall
http://www.yijetbus.com.tw/timetableall
5600 (新竹-蓮花寺,經竹北) [停駛後復活]
5601 (新竹-新港村,經竹北) [停駛後復活]
5604 (新竹-內湖,經茄苳湖)
5605 (新竹-新庄子,經新豐球場)
5606 (新竹-新庄子,經新豐)
5611 (湖口-新庄子,經後湖)
5612 (新竹-湖口,經鳳山村)
5613 (湖口-榮民講習所)
5614 (新竹-九讚頭,經芎林)
5615 (新竹-敏實科大,經芎林)
5619 (新竹-關西,經犁頭山)
5620 (新竹-中壢,經關西) [停駛後復活]
5621 (新竹-新埔,經義民廟)
5633 (芎林-竹東) [停駛後復活] /5633A (敏實科大-下公館)
5635 (竹東-頭份林) [停駛後復活]
----
幸福巴士的籌備無法來得及在11月上路,故先維持公路客運之模式
捷乘客運代駛以下路線 (包含兩條救援亦捷的)
https://www.jcha.com.tw/article_detail/47
https://i.imgur.com/K0PVvIy.png
5602 (新竹-三峰,經雙溪)
5603 (新竹-新城,經老隘)
5632 (新埔-芎林)
5640 (新埔-龍潭,經三水)
5641 (新埔-楊梅,經清水)
5642 (新埔-楊梅,經北坑口)
5643 (新埔-湖口,經舊湖口)
要到明年可能還有一原因是 要讓當前營運寶山鄉免費溫馨巴士的元慶通運
以及營運新埔社區巴士的統成通運可以做到底
明年再連同上面這些公路客運路線一併整合來大洗牌
由於捷乘客運的分身捷乘交通是幸福巴士專業戶 (營運關西、五峰幸福巴士)
個人猜測明年也是繼續由他們經營寶山、新埔幸福巴士
明天就是先以另一個名義提前接手
上面是不是缺了某條路線?沒錯,正是湖口鄉的5622
※ 引述《maxw1102 (SHENG)》之銘言:
: 今天搭5622回家聽司機講
: 除了5622
: 其餘路線都是給亦捷接手
: 看了維基百科
: 確實沒有5622
: 昔日5622
: 新竹湖口縱貫線 最快25分鐘一班
: 現在一天3班
: 11/01以後也不知道何去何從
: 最近搭車的人也變多
: 多了一些竹北高中、竹女的學生
: 接下來大家要怎麼辦呢
5622的發車點是竹客湖口站內 明天起關閉
https://i.imgur.com/kg6K2Sr.jpg
其他業者接手本路線 勢必會變更起點站
湖口鄉公所有招標以5622路廊設計的幸福巴士
https://www.facebook.com/photo/?fbid=441577575560377&set=pcb.441579622226839
即便本路線與台鐵平行 但途中經過的信勢地區還是有像m大這種乘客要搭
因此還是要有公車服務
本路線無列入公路客運招標
#1arRqswT (Bus) #1bmyjOpd (Bus)
因此不會是亦捷營運
目前沒有明天是誰要代駛本路線的消息,也不在捷乘名單內
真的是唯一一條前途不明的路線
總不會真的要停駛到明年等幸福巴士上路吧??
----
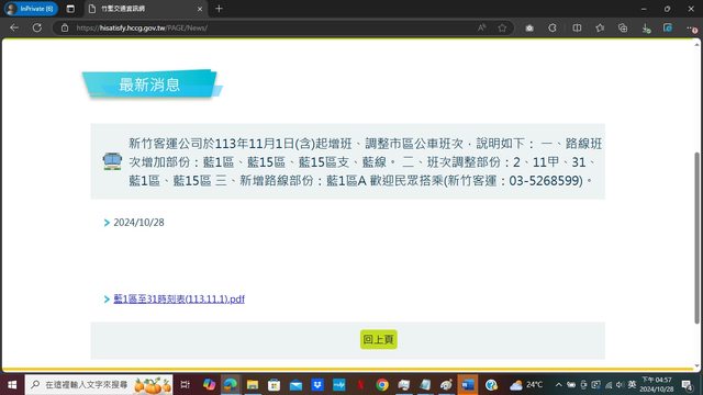
市區公車也有受到影響
首先是由於部分司機留任竹客,就過來開新竹市公車
藍1迎來了增班 還新增了「藍1A」加密班距
http://www.hcbus.com.tw/big5/news_in.asp?id=720&page=
https://i.imgur.com/mGfAcJF.png
藍1新時刻表:
#1d8CG2yy (BusTimes)
藍線、藍15原本因為一位司機退休導致的減班,班次全數恢復
https://i.imgur.com/9oTlTJh.png
另一個異動是,公路客運撤出後的總站會很冷清,可能因為這樣,月台候車處關閉
10、12路都改到跟20路一樣的發車位置:中華路站外,23路則改到中正路發車
https://i.imgur.com/F31kNcF.jpg
https://i.imgur.com/C547G4F.png
不要被竹塹交通資訊網誤導了XD 「1、」「 2、」不是路線名稱
不然應該會寫藍1區,本次有異動的只有10、12、23路而已
此外,今年2月剛來的那批車會陸續退出
#1bpv70-w (Bus)
因為公路客運停駛 挹注非常多車到新竹市公車 就汰舊換新
之後的用車年份都很新,都是低底盤,且前後門都可以上下車
(本來有些車後門沒有安裝刷卡機,以後沒這情況了
----
真的沒想到10月底還會有颱風強制中斷原本進程
(這時間點誰會連想到會有颱風XD
看似平凡的公告,宣告著公路客運提前謝幕
http://www.hcbus.com.tw/big5/news_in.asp?id=721&page=
https://i.imgur.com/F95rmWb.png
往後再有颱風假公告 只會列出新竹市公車跟國道客運了
至此,竹客結束所有公路客運營運 (不含國道客運)
--
※ 發信站: 批踢踢實業坊(www.ptt.org.tw), 來自: 123.192.81.105 (臺灣)
※ 文章網址: https://www.ptt.org.tw/Hsinchu/M.1730342846.A.0C1
→ maxw1102 : 感謝詳盡的資料 我的5622下落不明QQ 10/31 10:49
您詢問公所有結果了嗎QQ
推 JeNeToiLe : 請問幸福巴士 是指小巴 還是9人座車型? 10/31 11:00
根據捷乘交通的經營現況 他們有買9人座也有買小巴(19人中巴)
https://www.youtube.com/watch?v=W9flX6mLWHE
https://www.youtube.com/watch?v=XtsbwxtkzCY
https://www.youtube.com/watch?v=-_bAc0keL_E
https://www.youtube.com/watch?v=1ICFjgMGEl8
但我覺得5602、5603恐怕會不夠 至少到雙溪前可能都要大巴
新埔的話 不知道內思高工搭往楊梅龍潭方向的需求是怎樣
※ 編輯: tgordoncheng (123.192.81.105 臺灣), 10/31/2024 11:38:33
推 JeNeToiLe : 這兩班早上靠近市區這段人蠻多的 10/31 11:44
→ JeNeToiLe : 尤其假日更滿 早上曾經要搭72.73 小巴滿到上不去 10/31 11:45
73路有說要改以大巴招標新業者 但只能服務到花園新城
#1cN3fEnG (Bus)
南區的公車一直都有上新聞
捷乘客運代駛時期應該還是會用大巴跑5602 5603 (亂猜的 我不確定
但明年改幸福巴士是否用中巴我就不知道了 需求應該沒低到用9人座就足夠
※ 編輯: tgordoncheng (123.192.81.105 臺灣), 10/31/2024 12:10:44
推 shacullen : 資訊好詳細 感謝整理 10/31 13:03
→ maxw1102 : 我同事剛傳給我的 不過砍了0620這個班次 上班上學 10/31 15:17
→ maxw1102 : 一樣無法搭乘 10/31 15:17
若此圖真的是亦捷已經做好但尚未公開的
代表他們應該就是因為接駛湖口站 就順便代駛這條 地利之便
但因為主力還是其他路線 故捨棄首班車QQ
不知道這張圖可信度是否高就是 至少先有個底可能是亦捷代駛
※ 編輯: tgordoncheng (123.192.88.174 臺灣), 10/31/2024 16:15:42
推 maxw1102 : 湖口鄉公所FB貼的 有人問5622沒有上學車 公所人回 10/31 16:20
→ maxw1102 : 目前沒人力 盡快在12月補上 10/31 16:20
可是像您所在的位置 沒辦法去搭5612耶 那怎麼辦呀
※ 編輯: tgordoncheng (123.192.88.174 臺灣), 10/31/2024 16:36:46
推 maxw1102 : 暫時無法搭車上下班了 硬著頭皮冒雨騎腳踏車 10/31 16:40
哭啊
其實如果開短程的接駁信勢到湖口火車站也行
推 fuqi : 詳細推 10/31 18:29
※ 編輯: tgordoncheng (123.192.88.174 臺灣), 10/31/2024 19:08:45
推 JeNeToiLe : 5604班次出來 比之前多班耶 10/31 19:17
我看到也很驚喜 不過還是沒辦法有議員爭取的6點多班次
#1csgGPlC (Bus)
→ JeNeToiLe : 請問新竹客運官網有藍1A的路線嗎? 10/31 19:18
根據公車板鄉民分析的結果 應該是單向的班次才獨立表列,所以路線其實與藍1相同
就是說 藍1現在是編制為循環線 (火車站→竹中→火車站)
但藍1A就只有火車站→竹中 或是 竹中→火車站 這樣
官網沒更新
http://www.hcbus.com.tw/big5/information-2.asp?select=1
→ maxw1102 : 感謝詳盡的資料 我的5622下落不明QQ 10/31 10:49
推 JeNeToiLe : 請問幸福巴士 是指小巴 還是9人座車型? 10/31 11:00