作者XoPXoP (GOGO)
標題[情報] HSBC海外戶,自行開戶
時間2024-06-29 11:16:54
https://internationalservices.hsbc.com/zh-hk/overseas-account-opening/where-to-open/
自行copy以上網址
按照網址
選擇開戶國家
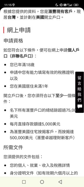
不需要透過理專購買理財產品
給各位參考,開戶後,再到台灣,
要求連結國外帳戶,即可隨意轉帳
https://reurl.cc/XGKVYD
SG開戶很快
上網填一下資料
對方打國際電話確認填寫資料
請我用EMAIL回傳
International Account Enquiry – Singapore
Thank you for expressing interest to open an account with HSBC Singapore.
To enable us to proceed with the account opening, kindly provide the
following information and documents to progress your application.
Document Checklist:
· Document 1 – Proof of address (full page, issued within 3 months)
我回傳台灣匯豐的對帳單 隔天就開通了
Your HSBC Everyday Global Account is now open and almost ready for you to
use. We're just completing some final checks before sending you your debit
card. You can start funding your account anytime, and once our checks are
complete, you'll be able to start spending.
What happens next:
You'll receive an email when your debit card is on the way.
You can already start funding your account.
http://i.imgur.com/AS5Jzsf.jpg
http://i.imgur.com/MEjCb25.jpg
-----閱讀完以下發文提示,可刪除此行及以下內容---------
依板規10,發文請至少三行滿50字,違者刪文累犯水桶一個月。
-----
Sent from JPTT on my Xiaomi 21091116AG.
--
※ 發信站: 批踢踢實業坊(www.ptt.org.tw), 來自: 49.217.197.125 (臺灣)
※ 文章網址: https://www.ptt.org.tw/Bank_Service/M.1719631016.A.B37
推 mike8012: 有網址嗎 06/29 11:22
推 willieliu: 滙豐環球服務真的不錯 06/29 12:42
推 odaaaaa: 這個棒 06/29 13:48
推 bil193: 匯豐的強項是什麼啊? 06/29 17:12
→ willieliu: 環球服務 06/29 18:36
推 qxxrbull: 現在除了匯豐應該也沒有可以替代的 06/29 20:07
→ qxxrbull: 中信不知道美國能不能 06/29 20:08
推 kingof303: 讚 06/29 20:33
→ willieliu: 光是環球轉帳秒到帳就沒人可以贏過他了 06/29 21:03
→ willieliu: 以前還有方丈 06/29 21:03
→ yuki00128: 前提都是要有一地有卓越理財才能開對嗎? 06/29 22:32
→ XoPXoP: 樓上正確 06/29 22:53
→ ssaymssik: 速度快 匯率差 06/29 23:55
→ aria0520: 你用手機APP開直接按到底應該就開戶了 07/01 01:35