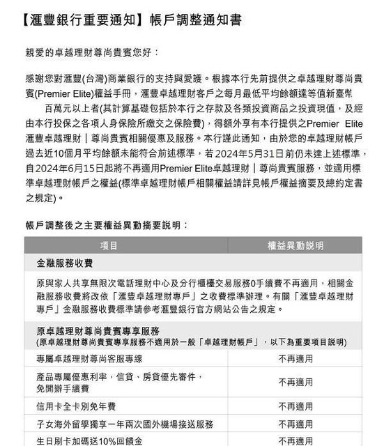
美元定存的錢剛剛全部轉走,帳戶目前金額為零, 過幾天就收到這個通知了,這帳戶有用嗎? 應該不會被收取帳戶管理費之類的吧. 收到通知後你們會不理他或是? 麻煩給個建議參考,謝謝. https://i.imgur.com/eNG8ZEo.jpeg
-----閱讀完以下發文提示,可刪除此行及以下內容--------- 依板規10,發文請至少三行滿50字,違者刪文累犯水桶一個月。 -- ※ 發信站: 批踢踢實業坊(www.ptt.org.tw), 來自: 124.218.13.217 (臺灣) ※ 文章網址: https://www.ptt.org.tw/Bank_Service/M.1714026427.A.5C0
operatorm: 理專難問,問0800即可 04/25 15:03
operatorm: 美定舊戶<5%,卓約匯率只讓2分,產品比人爛,進$_$1張臉, 04/25 15:05
operatorm: 走$_$另1張臉 04/25 15:05
TZUYIC: 上面寫近10個月平均餘額未達標準才會通知,原PO如果錢才剛 04/25 16:13
TZUYIC: 把錢轉出,應該不至於馬上收到降等通知吧?! 04/25 16:13
xikimi: 是這個包養平台 04/25 16:13
TZUYIC: 收到通知不理它、不在指定期限內把錢存足,當然就是降等成 04/25 16:14
TZUYIC: 書面上寫的,這沒有疑問,系統就是照規定走。 04/25 16:15
TZUYIC: 標準卓越理財每月帳戶管理費是1000元整,如果你不放錢,它 04/25 16:16
TZUYIC: 就扣不到,但太久沒放錢,你會再收到降等成一般帳戶的通知 04/25 16:16
TZUYIC: 到時候就連Premier都沒了。到時候你仍然可以重新加入卓越 04/25 16:17
Avero: 交男友跟包養有什麼差別 04/25 16:17
TZUYIC: 理財,就是要把錢存進來,重新加入而已。 04/25 16:18
TZUYIC: 這樣看來HSBC還滿有誠意,Premier Elite沒有直接降成一般 04/25 16:19
TZUYIC: 帳戶,而是先轉成Premier,滿有人性的,Premier也是300萬 04/25 16:20
TZUYIC: 等級的財富管理。 04/25 16:20
TZUYIC: 只要是Premier,月平均餘額不到300萬元就一定會扣帳戶管理 04/25 16:21
ejoz: 包養網到底在紅什麼? 04/25 16:21
TZUYIC: 戶,這在你當初簽屬加入的Premier文件已經有跟你講過,只 04/25 16:22
TZUYIC: 是如果帳戶沒錢讓它扣不到,那就是扣不到而已,不會跟你追 04/25 16:22
TZUYIC: 討。 04/25 16:22
TZUYIC: *費 04/25 16:23
XFight: 直接接帳戶取消,就沒問題。除非你還想繼續用~ 04/25 17:18
FishRoom: 有人被包養 04/25 17:18
catuncle1: 這種事沒什麼好參考的,錢是你的,帳戶也是你在用 04/25 17:26
catuncle1: 是好是壞,自己決定就好 04/25 17:27
mamamia8888: 謝謝分享,裡面沒錢,帳戶沒作用,就放給他去了. 04/25 17:55
operatorm: 2%1百萬擺3筆↑沒煩惱 04/25 18:01
pippen2002: 2%1百萬擺3筆?有啥好處? 多賺VVIP跟信用卡優惠嗎 04/25 18:34
KsiR: 求包養...管飽就好XD 04/25 18:34
mamamia8888: 謝O大建議,感覺理專不爽我沒貢獻,可能會放生這帳戶. 04/25 19:04
mamamia8888: 之前辦匯豐也只是因為美元定存,現在沒吸引力了. 04/25 19:05
operatorm: 看你自己規畫,匯豐擺台幣2%超香,其他都被謔假的 04/25 19:19
anna1114: 直接辦理降回一般戶~有資金三百再回來~不然要收1000/月 04/25 20:16
dasein79: 尊尚是一千五百萬,好處沒多少,你自己評估看看。 04/26 01:59
peoples: 阿姨!我不想努力了(求包養) 04/26 01:59
SkySwimmer: 尚尊比較大的好處是信用卡免年費跟國外滙豐同步升級 05/02 08:26