作者: usnavyseal (usmarine2008) 看板: Stock 標題: Fw: [爆卦] 韓媒:分析台灣用綠能供電+養半導體的問題 時間: Fri May 17 11:35:44 2024 ※ [本文轉錄自 Gossiping 看板 #1cHVMv9q ] 作者: usnavyseal (usmarine2008) 看板: Gossiping 標題: [爆卦] 韓媒:分析台灣用綠能供電+養半導體的問題 時間: Thu May 16 20:01:59 2024 https://i.imgur.com/Qiwl4LM.png
南韓3大報之一的朝鮮日報,談台灣的政策「半導體、非核與再生能源,一舉三得」 https://i.imgur.com/M5Qb3H5.png
https://i.imgur.com/zIMQTh9.png
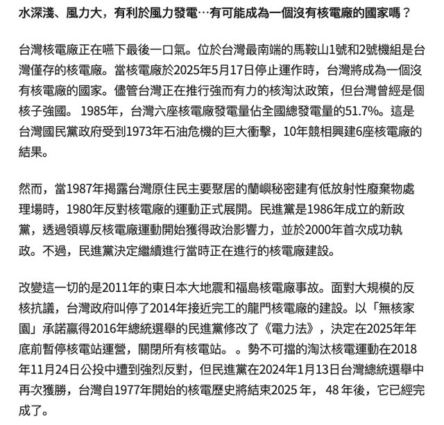
文章提到台灣過去的能源政策 (內容用chatgpt修正) https://i.imgur.com/UyJbkYs.png
https://i.imgur.com/AhzxKj2.png
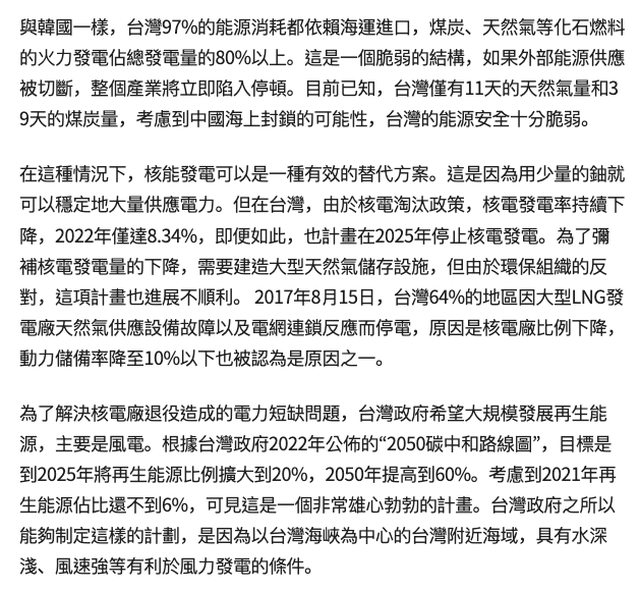
台灣目前只有11天份的天然氣和39天份的煤炭存量,考慮到中國可能的海上封鎖,台灣的 能源安全形勢非常脆弱。 在這種情況下,核能發電是一個有效的替代方案,因為可以用少量鈾穩定地供應大量電力 。然而,台灣正通過非核政策逐步減少核能發電比例,到2022年僅剩8.34%,且預計到 2025年將完全停止核能發電。 為解決因非核引起的電力短缺問題,台灣政府把希望寄託在以風力為主的大規模再生能源 擴充上。根據台灣政府在2022年發布的「2050碳中和路徑圖」,計劃到2025年將再生能源 比例提升至20%,到2050年提高至最多60%。 https://i.imgur.com/mBRKkR5.png
https://i.imgur.com/VbSmgzo.png
看來台灣在高科技的發展、非核以及再生能源擴充等方面似乎都抓住了「一舉三得」 但深入觀察則發現內部仍存在多重威脅因素。台灣在去年3月將電力費率平均提高11%, 大型工場則提高25%。TSMC表示25%的電力費用增加對其並非重大負擔, 但如果未來隨著再生能源的擴充持續上漲,其負擔無疑將增加。 此外,正在建設中的大型海上風力設施大部分位於面向中國的台灣海峽, 一旦發生緊急情況,在安全方面相當脆弱,這一點也受到以美國為首的國家的關注 https://i.imgur.com/gRWaihu.png
2016年的總統選舉中,主張“無核家園”的民進黨獲勝,隨後修訂了電業法,決定不延長 設計壽命40年的核電站運行,並計劃到2025年關閉所有核電站。儘管2018年11月24日的公 投中反核運動遭遇逆風,但在2024年1月13日的總統選舉中,民進黨再次獲勝,從而使自 1977年開始的台灣核電歷史,在48年後的2025年劃上句點。 下面南韓網友超級酸的 https://i.imgur.com/87rfZSM.png
https://i.imgur.com/kdnPeeU.png
德國清楚地展示了一個國家如何因逐步淘汰核政策而被毀滅,台灣也正在效仿。 未來,三星在生產成本方面將比台積電更具優勢。 最終台灣的電力問題將阻礙半導體的發展。我們有機會。如果邏輯只是強調核電的危險 ,那麼最好停止駕駛所有汽車。很可能,車禍造成的損失會比核事故造成的損失還要高 台灣也是一個能源乞丐,所以他們正在放棄核電。受中國共產黨命令的間諜與理想主義的 環保人士混在一起,摧毀了一個國家的支柱。只有當危機發生時,你才會明白為什麼能源 不是安全問題。 備註 南韓又在嘲諷台灣了XD -- ※ 發信站: 批踢踢實業坊(www.ptt.org.tw), 來自: 111.248.222.163 (臺灣) ※ 文章網址: https://www.ptt.org.tw/Gossiping/M.1715860921.A.274
lulufufu : 輸家開始意淫自己會怎麼贏 05/17 11:36
gibbs1286 : 自慰成這樣也是滿悲哀的 05/17 11:37
tinlover227 : 海上都封鎖了,還需要電生產半導體嗎,這種說法有 05/17 11:38
tinlover227 : 問題 05/17 11:38
carbooming : 魯蛇觀點 05/17 11:39
cityhunter04: 又再轉柵欄版的廢文了….. 05/17 11:39
a03520 : 每次在股版都差點被釣到 05/17 11:40
b2060027830 : 台積電可以漲價,三星漲價直接吃屎啦 05/17 11:40
Aixtron : 2025有德積美積和日積,台積...... 05/17 11:42
ShaNe1993 : 根本不用擔心台積電跟其他相關產業,斷電也不會是 05/17 11:43
ShaNe1993 : 斷他的 05/17 11:43
uv5566 : 三星包圍網 台日美績電 05/17 11:43
proton63 : 核電商買網軍? 05/17 11:45
jei01 : 他怎麼知道有間諜 05/17 11:46
Kobe5210 : 無心建設台灣跟保護台灣的錯誤政策,該改就要改 05/17 11:46
Kobe5210 : 否則長期來看,股市榮景就只是暫時的 05/17 11:46
deepelves : 都海上封鎖了,半導體也運不出去了,還需要發電嗎? 05/17 11:49
Rickyyy : 講得好像環保團體反對天然氣但是贊成核能一樣 05/17 11:50
as80110680 : 海ww上www封w鎖www 05/17 11:50
Rickyyy : 現在核二是侯友宜不給用,核三正常運作中 05/17 11:51
bigsun0709 : 會寫出 風電會因為緊急情況有安全風險 就知道多無知 05/17 11:52
bigsun0709 : 核能才會因為緊急情況有安全風險 核電廠誰跟你說不 05/17 11:53
hyscout : 一直說三星有優勢 啊是彎道超車了嗎? 05/17 11:53
bigsun0709 : 會被攻擊 你被攻擊方因為核災也只能停止運轉 核能佔 05/17 11:53
iamsosmart : 八卦版的東西真的不用轉到這裡來 05/17 11:54
maxed : 心得與文章有甚麼關聯? 05/17 11:54
bigsun0709 : 比越高 一停機影響的用戶越多 俄羅斯不就演給你看攻 05/17 11:54
okderla : 說得好像北韓都不會打你一樣 05/17 11:54
bigsun0709 : 擊核電廠又如何 你國際核委會出來靠北也只是口水 實 05/17 11:55
bigsun0709 : 際效果跟放屁一樣 05/17 11:55
bigsun0709 : 風電反而因為分散機組 敵方根本不會想浪費彈藥攻擊 05/17 11:56
kensmile : 能源乞丐到底是胡說什麼 05/17 11:57
bigsun0709 : 另外漲電價 核能大國法國一年漲價500% 呵呵 05/17 11:57
bigsun0709 : 另外天氣越熱的情況 核能因為海水升溫無法有效散熱 05/17 11:58
bigsun0709 : 都會直接停機 反倒夏天最有可能缺電 05/17 11:59
bigsun0709 : 法國夏季熱浪 直接國內七成核電廠停機跟英國進口電 05/17 12:01
avmm9898 : 綠能脆弱!不管! 05/17 12:04
oneyear : 原來廢核的才是共產黨的間諜www 05/17 12:07
epephanylo : 南朝鮮沒有自己的文字? 報紙名是中文? 05/17 12:16
pwseki206 : 韓國先看看你北邊吧,金正恩加油轟爆首爾 05/17 12:16
mnhyuiop : 八卦沒料廢文不用特別轉來股版 05/17 12:18
mnhyuiop : 八卦板整天政府在台灣殺人放火,沒招了早就看膩了 05/17 12:18
mnhyuiop : 台積電的高層每位都比你八卦仔聰明幾億倍 05/17 12:19
mnhyuiop : 有任問狀況台積電都會提早處理 輪不到你八卦仔處理 05/17 12:20
mnhyuiop : 八卦仔先擔心自己有沒有房子住再去擔心別人 05/17 12:20
clisan : 又來了,柵欄又壞了 05/17 12:39
Prado4840 : 對 封鎖後 當然不能台灣出貨了 南韓發大財 05/17 12:45
rebel : 當初就說了 搞個靠船運的天氣佔50% 根本就是國安問 05/17 12:46
rebel : 題 明擺著讓對岸輕鬆斷你電力 05/17 12:46
Prado4840 : 不過車禍邏輯不錯 之前怎麼沒人想到 05/17 12:47
Araiman : 捧殺 潛台詞:繼續綠能我就放心了 05/17 12:50
panda816 : 綠電信徒又在幻想了 05/17 12:57
ASKA : 台灣現有核電廠也不夠格叫綠電阿。除非再搞個核五用 05/17 12:58
ASKA : 新一代的反應爐 05/17 12:58
panda816 : 在火力發電被俄羅斯打爆的現實下 目前支撐烏克蘭的 05/17 12:59
panda816 : 就是核電 沒人再跟你搞不穩定的風電和晚上沒電的太 05/17 12:59
panda816 : 陽能啦 05/17 12:59
neksa602 : 新北不給用核電 要蓋去台北市蓋 一殯那塊地空的 05/17 12:59
panda816 : 每次這種文章出來就在扯八卦 問題是對我國能源安全 05/17 13:01
panda816 : 提出質疑的也包括美國日本的專家啊 這些人全都是八 05/17 13:01
panda816 : 卦過來攻擊政府膩 05/17 13:01
falex : 他們講的是實話… 05/17 13:01
falex : 綠能太多可以一堆私人公司可以發包得標了…. 05/17 13:02
chanollili : 聽上面鬼扯核電廠發電原理懂不懂 05/17 13:13
oresta : 停止核能那天,臺灣股市剩多少 05/17 13:19
gogen : 奇怪了,中國可以攻擊風電,就不能攻擊核電廠??? 05/17 13:37
gogen : 一但打仗了,核電比風電安全?? 05/17 13:37
sid3 : 能源乞丐是台電 雲豹是能源富翁 05/17 13:38
gogen : 風電插這麼多根,打起了來比較麻煩的 05/17 13:39
gogen : 核電廠幾發就掛了吧? 05/17 13:39
gogen : 再來一但開打,台積電也可能被攻擊 05/17 13:39
panda816 : 還在打核電廠 笑死 反核仔就這種思維 05/17 13:42
panda816 : 既然要打核電廠 幹嘛不直接在可控的範圍射核彈 你 05/17 13:43
panda816 : 以為射核彈會被國際制裁打核電廠就不會嗎 05/17 13:43
panda816 : 何況打風電機幹嘛 你風電輸出路線會集中在一個點 05/17 13:45
panda816 : 專門打那個設施就好了 風電馬上變成一個超級昂貴的 05/17 13:45
panda816 : 裝置藝術 05/17 13:45
ahleina : 無聊 05/17 13:45
kenon : 三星也有加入RE100 RE100不包含核電那三星未來能依 05/17 13:46
kenon : 靠核電取得什麼成本優勢? 05/17 13:47
black82465 : id 05/17 13:47
oread168 : 落後國家 05/17 13:52
oread168 : 現實就是沒人在打核電廠 打核電廠這場仗損敵10自損8 05/17 13:54
wr : 韓國批評臺灣不行的心態是啥? 05/17 13:56
wr : 臺灣不行 我們韓國才可以以這樣嗎? 05/17 13:56
wr : 如果是的話 韓國把台灣視為競爭對手也太抬舉臺灣了 05/17 13:57
as80110680 : 有人說韓國不能酸台灣嗎?不爽就酸回去而已不是嗎 05/17 14:13
as80110680 : ?現在是連酸回去都不行嘛 == 05/17 14:13
gogen : 中國一打台灣就會被經濟制裁了 05/17 14:33
gogen : 風電是電網,應該不會是一點 05/17 14:33
gogen : 要說點,核電輸出點不是更明顯 05/17 14:33
gogen : 風電應該有分好幾個不同風場 05/17 14:35
panda816 : https://i.imgur.com/BP6XC1V.png 05/17 15:02
panda816 : 你就告訴大家風電的電在進入電網之前那個變電所是 05/17 15:03
panda816 : 不是一個點就好了 05/17 15:03
NoMomoNoLife: 受中共命令的間諜,講得跟真的一樣......我只知道 05/17 15:04
NoMomoNoLife: 核二乾貯新北市府不放行害明明機組執照還沒到期就 05/17 15:04
NoMomoNoLife: 被迫停止運轉。 05/17 15:05
panda816 : 很多風場很多風機然後呢 變電廠就幾個而已 打變電 05/17 15:05
panda816 : 場會被國際制裁嗎 05/17 15:05
peacesb : 烏俄戰爭現在劣勢的烏克蘭電力來源是啥?反核仔說 05/17 15:13
peacesb : 看看? 然後布丁打核電廠了嗎?反核仔說看看? 05/17 15:13
panda816 : 如果我是中國 會非常樂見台灣在海岸每個角落插滿風 05/17 15:17
panda816 : 機 每塊土地都插滿光電 05/17 15:17
panda816 : 讓台灣浪費資源在這些沒有效率的發電系統 總比花費 05/17 15:20
panda816 : 資源建構核電提高生產力提高防禦能力還來的好打 05/17 15:20
clusis : 飛彈打掉風力發電,台灣就完了 05/17 15:22
moustique : 實話都有人噓,台灣真的會毀於無知與自大 05/17 15:43
yuyuggg007 : 並不是說核電不好 而是土地太小了 存儲就要吵很久 05/17 15:49
Rickyyy : 天然氣接受站被環保團體抗議,他們會贊成核電廠? 05/17 20:32
Rickyyy : 辦公核能公投,核電廠蓋在贊成率最高縣市 05/17 20:34
josephpu : 光是地震帶和散熱,能選的地點其實也沒多少 05/17 20:50
rry1234 : 至少我們不會騙良率XD 別忘了以前三星是贏台積的, 05/17 20:56
rry1234 : 放羊的孩子最後就是沒人相信 05/17 20:56
zombiechen : 電費讓台積超前三星啊?真是令人震驚的發現。 05/18 00:10
SabreN : 台灣正跟韓國一樣努力減少人口,以後電會太多,現在 05/18 07:51
SabreN : 缺電就漲價到不缺為止,負擔不起的絕對不是台積電 05/18 07:51
SabreN : 啦,不用幫它擔心 05/18 07:51
b122771 : 去韓國撿辣椒一天3200沒問題 05/18 10:40
getbacker : 台灣的核電就一個問題:地震 目前無解,不知道號稱 05/18 11:18
getbacker : 沒有失控問題的SMR到底在實際上是如何?似乎沒實例 05/18 11:18
BarryBai : 其實火力發電才是最穩的,核原料的商人賺什麼 05/18 12:28
steak5566 : 嗯嗯 分析得很好 下次不要再分析了 05/18 16:17
a951l753vin : 如果核電廠垮 你各位房屋絕對先倒 05/18 21:31
a951l753vin : 隨意了啦 反正冷氣開好開滿16度就對了啦 05/18 21:32
oldchang1205: 台灣的核電廠基本上防震係數都很高,如果核電廠因 05/18 22:12
oldchang1205: 為地震出事,你各位的家都垮了,你也被壓死了,還 05/18 22:12
oldchang1205: 擔心核電廠?不要再以訛傳訛了 反核人士的謊言到現 05/18 22:12
oldchang1205: 在還在影響真的很糟糕 05/18 22:12
justin200428: 竹科一堆塔綠小心點 05/19 03:52
justin200428: 核電廠只會蓋在繳稅最少的地方 05/19 03:52
Lhmstu : 確實 05/19 10:25
OFETMAN : 說戰爭先打核電的反核仔真聰明比 連普丁都沒想到呢 05/19 10:40
gisasy001 : 政黑柵欄又壞了 05/19 16:18