作者orange0319 (rup gjo3)
標題[閒聊] ACE王牌法幣加密貨幣交易所聲明
時間2024-07-04 17:01:26
新聞來源連結:
https://ace.io/news/1509 公告詳情
新聞本文:
【ACE王牌法幣加密貨幣交易所嚴正聲明-20240704】
聲 明 稿
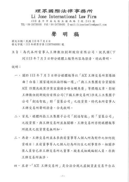
就民國(下同)113年7月3日部分新聞媒體上報導內容為澄清,特此說明:
1.關於113年7月3日部分媒體報導以「ACE王牌交易所案爆插曲!白委:國家通訊社淪詐騙一環」、「與三立集團有合資關係ACE詐團洗錢案涉案宜蘭精舍母女觸角廣」等標題文章,影射王牌數位創新股份有限公司(下稱王牌交易所)涉及三立集團子公司「創造智能」對「萓篆公司」之投資案,本所特代本所當事人王牌交易所聲明澄清,合先敘明。
2.媒體所指三立集團子公司「創造智能」對「萓篆公司」之投資案,與王牌交易所並無關聯,王牌交易所亦對媒體報導所提及之投資案毫無所知。
3.王牌交易所並未參與前董事等人個人所為對外之任何投資項目;再者,前董事等人之個人行為所衍生之刑事案件,相關涉案人員皆已非王牌交易所之董事、股東或組織編制人員,亦與王牌交易所無涉。
4.「ACE王牌交易所」是合法合規之虛擬資產交易平台品牌,如今卻因前董事等人之個人行為,遭部分媒體將王牌交易所與「詐騙集團」畫上等號,顯有誤會。為早日釐清誤會及澄清案情,並維護ACE王牌交易所商譽及相關法律上權利,王牌交易所將持續積極配合檢調偵辦。
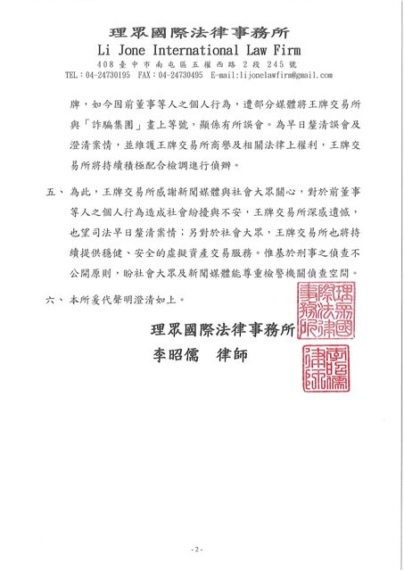
5.為此,王牌交易所感謝新聞媒體與社會大眾關心,對於前董事等人之個人行為造成社會紛擾與不安,王牌交易所深感遺憾,也望司法早日釐清案情;另對於社會大眾,王牌交易所也將持續提供穩健安全的虛擬資產交易服務。惟基於刑事偵查不公開原則,盼社會大眾及新聞媒體能尊重檢警機關偵查空間。
https://i.imgur.com/9ssexzm.jpg
https://i.imgur.com/hROqV6p.jpg
ACE團隊敬上
評論:
說實話
ACE交易所的介面和金融機制真的不錯
但是前董座和內部人員行為
確實會造成大眾對於交易所的不信任
--
※ 發信站: 批踢踢實業坊(www.ptt.org.tw), 來自: 114.136.158.62 (臺灣)
※ 文章網址: https://www.ptt.org.tw/DigiCurrency/M.1720083694.A.622
→ donaldmusk: 怎麼又是ace 07/04 17:03
噓 kme6833291: 前董坐一個人可以上屎幣? 07/04 17:12
噓 kme6833291: 還是建議提出去max買都比這個靠譜多了 07/04 17:15
噓 tornado1621: 快逃啊 07/04 17:28
→ hbj1941: 信任一旦有裂痕,就永生不用 07/04 17:39
噓 keepxha: 快逃 07/04 17:54
→ chouvincent: 噁 綠色介入 07/04 17:54
噓 VividAria: 本來就不該用好嗎 早就黑單 07/04 17:55
噓 lionel20002: 綠色的那不意外了 07/04 18:15
噓 ssstw: 原來是綠色啊,難怪要這麼大動作反駁呢 07/04 19:04
推 os56good: 潰逃啊 07/04 20:21
噓 OneDianHwen: 萓篆 取這種怪名字就是讓人不好唸吧 07/05 00:18
噓 snowoffish: 哥布林即將抵達戰場 07/05 01:36
噓 stander9: 這麼多家可以用,何必非要用這家曾經出問題的 07/05 01:59
噓 sola01078272: 這版沒幾個吧 大家幾乎都上黑名單了xdd 07/05 02:11
推 h0103661: 本地交易所除了拿來換台幣,根本不會用到 07/05 03:38
推 SunRoy: 切割囉 果然不意外 07/05 09:48
推 now99: 黑名單名人堂+1 07/05 12:31
推 xluds24805: 八卦柵欄又壞了 07/05 21:50
噓 daniel414: 07/06 01:09